一、国际音乐大会
刘天华的弟子曹安和曾提到,刘天华是因为一次大致举办于民国19年冬季的音乐会而有了灌录唱片的机会。②据此,笔者广泛查阅了1930年11月至12月华北地区所刊发的报纸与杂志,但未见相关信息。于是结合曹安和的描述,即音乐会举办时“北平普通的室内,真是滴水成冰”③,尝试将搜索范围扩大至1931年春,终于在1931年1月7日至9日北京与天津的报纸中找到了该音乐会的相关资料。例如,《华北日报》《益世报》与《京报》都在7日进行了报道:
本市青年会,定于新年一月九日晚九点十五分假北京饭店大舞厅,举行破天荒国际音乐大会,内容极为丰富,中国名教授刘王(天——笔者注,下同)华之琵琶,郑颖孙之“古琴”,魏子龙之“北派筝”,西人方面有世界唱歌家去年新选为全美唱歌之王威尔之独唱,兰伟白夫人之小提琴独奏,按兰为国际提琴圣手,较欧洛普(即欧洲)尤为名贵,此外,并有麦克德兰氏(即麦克堪德雷)之独唱等,票价分二元三元两种,售票在台基厂大街谋得利洋行,及青年会两处云。④
翌日,《世界日报》与《京报》中刊登了如下预告:
北京饭店定明日(九日)举行国际音乐大会系由中华青年会任致崂,高博雄,王鹏云,诸人所组织。目的在提高中乐地位,促进国际友情。因此种音乐组合连动,在平市尚属创举,颇为一般艺术同志所注意。⑤
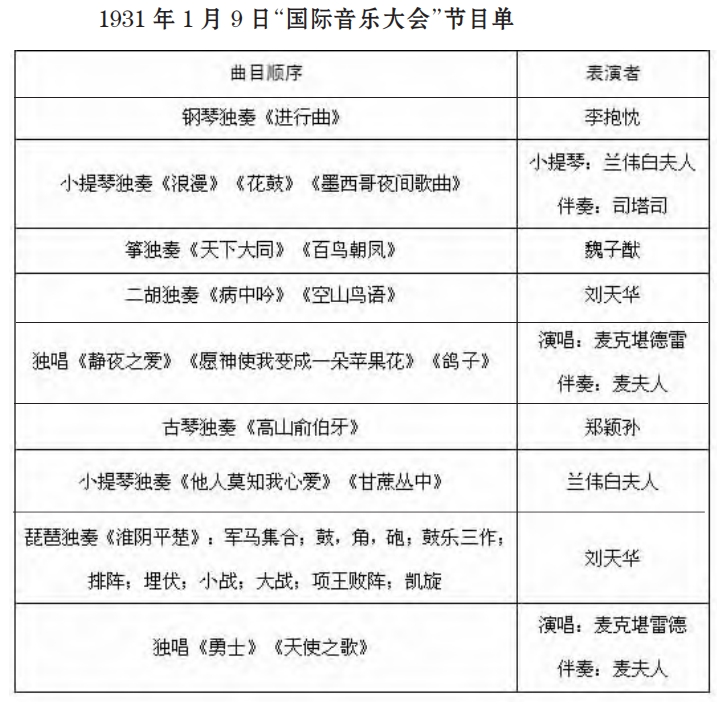
在这天的预告后还首次展示了节目单,经笔者整理如下。

这份节目单中有两点信息值得重视:一是中乐节目在数量和时长上与西乐节目持平,而刘天华又担任了一半的中乐节目;二是在普遍印象中被视为俗乐器的二胡,其音乐艺术价值在社会层面充分得到了知识分子的肯定。这些在1927年刘天华等人发起“国乐改进社”之前的20世纪20年代几乎是不可能发生的。
1922年4月,刘天华接替王露成为拥有国乐教育传统的北京大学音乐研究会的琵琶教师。半年后,随着北京大学附设音乐传习所的成立,以萧友梅为中心的西乐派成为了北大音乐教育的中坚力量,“在蔡元培‘兼容并包’精神下得以并存的国乐与西乐的平衡被打破,成为西乐开始占据主流的时期”⑥。
据笔者整理,北大音乐传习所在五年多的活动T期间共举办了23场名为“演奏会”的音乐会,除了
在第一场音乐会中刘天华表演了一首二胡合奏《虞舜熏风操》与两段三弦拉戏《辕门斩子》《彩楼配》外,在剩下的22场音乐会中,中乐节目仅出现了6次,且几乎都由刘天华一人承担(第2场与第22场节目信息不详,其余均为刘天华的琵琶古曲独奏)。⑦有学者对此感叹道:“要是没有刘天华,恐怕就更没有份了。”⑧由此,在20世纪20年代,传统乐器——特别是胡琴——在知识分子音乐生活中的地位之低可见一斑。
此外,在音乐传习所之前,虽然北大确实有国乐教育的传统,但以音乐研究会的负责人王露为例,他早年虽有赴日学习西洋音乐的经历,却与同期赴日的李叔同、沈心工、曾志态等人在回国后发起“学堂乐歌”不同,表现出对西洋音乐批评的态度。他对西洋音乐的评价是“器则机械,声多繁促,曼靡则诲淫,激昂又近杀,既乖中和,欲藉以修身理性,宁可得也?”⑨在《中西音乐归一说》中,他猛烈批判了当时中西合璧与西化主义的音乐文化潮流(但实际上他精通西洋音乐)。对于中国传统音乐,他将其分为天乐、雅乐、俗乐三类,并表现出仅对雅乐关心的态度,认为当下“世风不古、大雅云亡,若不提倡,恐将湮灭”⑩。在王露这种国粹主义思潮的影响下,北大的国乐教育更像是面向士人或文人的雅乐教育。上文所提到刘天华在传习所主要负责琵琶教学,且只能表演琵琶古曲的处境也就不难理解了。
北京大学作为新文化运动的中心,在反映当时知识分子的音乐审美倾向上具有典型性与代表性。基于此,刘天华以二胡为实践工具的国乐改进道路在整个20年代只得于中西、雅俗的双重夹缝中艰难生存。反观1931年的“国际音乐大会”,传统音乐中的“俗乐”价值能够被知识分子所认可,虽然有出于青年会“提高中乐地位,促进国际友情”的目的,但笔者认为这种“破天荒”的“创举”与刘天华的国乐改进运动必然有关。
在音乐会举办当天,《京报》这样宣传:
今晚举行国际音乐大会,偏重中国幽美之古乐,有刘天华之琵琶、郑颖孙之古琴……此会之目标,在提高中国音乐在世界艺术上之地位,而予欧美人对于中国古乐得一深刻之认识与优美的兴趣,在中国音乐家方面,参加奏演者,皆为著名之音乐教授,为女子学院教授刘天华今晚奏演之琵琶,二胡。……刘君于二胡之演奏,尤别有研究与创作,如今晚所奏之《空山鸟语》《病中吟》等均为出幽美之作。⑪
遗憾的是,由于华北的主要媒体未对这次音乐会进行后续的跟踪评价,我们只能通过《京报》称刘天华的二胡音乐为“出幽美之作”的有限文字,来对刘天华此刻的历史心境与历史心态略窥一二。幸运的是,刘天华后经台下一位外国友人的介绍将当晚演奏的部分曲目灌录成了唱片,使我们除文字外还能通过声音文本对刘天华当时的技术状态与演奏特色一探究竟。
二、雷兴、刻天华与高亭公司
有关于这位外国人的信息及其与刘天华的交集目前还知之甚少,和上文中对“国际音乐大会”的考证一样,在刘天华的音乐生涯研究中尚未得到重视。除了曹安和曾提过这位德籍外国人雷兴(HerrFerdinand Lessing)外⑫,雷兴在中国的活动记录零星散落在一些近代报刊中,但遗憾的是都未与显示刘天华有更多交集。目前,较为详细记录雷刘人物关系的文献,只有雷兴本人在《刘天华先生纪念册》中为刘天华撰写的悼文。在这篇名为《纪念刘天华先生》的文章中,雷兴介绍了他与刘天华因“国际音乐大会”相识并最终促成唱片发行,以及后来与刘天华结伴聆听海菲茨音乐会的短暂交往经历。
作为“中国通”的雷兴虽精通中国文化,但当晚刘天华的演奏却是他前所未闻的,他在文中这样写道:
这样的乐声,在什么地方我们会领略过略略与之相类似的呢?这竟然是可能的么?这一种简單的,对于我们西方人们底(的)听觉声音往往过于尖锐的乐器,这一种拉锯式引送的动作在那一位立于我们眼前台上,穿着颇觉有点异至的小礼服,而纯朴诚挚的一个人底(的)手腕下能如此名贵地发出响声么?能如此有了灵魂似地鸣吟么?所以当在他演奏一毕,登(顿)时鼓掌声怒涛似的起于他的四周。音乐演奏会终场,我特地寻找了他,为的是要向他一表个人感激之诚,当面说几句谢谢他的话。⑬
当晚,刘天华虽演奏了多首二胡与琵琶乐曲,但从“拉锯式引送”的描述中我们可以了解到刘天华的二胡演奏对于包括雷兴在内的所有人来说,在视觉与听觉上的冲击较琵琶更为强烈。而根据“灵魂似的鸣吟”的描述可知,促使雷兴去主动结识刘天华的动机无疑是《病中吟》了。雷兴在此次音乐会后不久便着手筹措刘天华的唱片录制,他联系的唱片公司是同样来自德国的高亭公司。
“高亭”之名源于其发行的唱片上印有一座高亭的徽标形象。1925年,高亭华行股份有限公司(0deon China CO.,LD.)在上海成立,并于1927年10月正式获批注册后,由德资“天利洋行”负责运营,徐小麟任买办。⑭从成立起至30年代后期停止业务的十余年间,高亭公司的主力市场一直是上海这一远东的文化中心。那身处北京的刘天华是如何在这家远在上海的唱片公司灌录乐曲的?
刘天华四首乐曲的唱片模板号分别是TEB615(《病中吟》)、TEB616(《空山鸟语》)、TEB617(《飞花点翠》)、TEB618(《歌舞引》),共制成两片双面唱片。有关高亭公司的灌音研究,目前只限于《高亭公司(TEB、TAB系列老唱片)灌音始末考》⑮—文。文中提到,1931年5月至6月高亭的录音团队在徐小麟与苏少卿的带领下,先后前往北京与天津为马连良、尚小云、白云鹏等多名艺人灌录唱片。其中在北京灌录的唱片模板号为TEB545-627,录音工作持续到5月底。据此,可以推测刘天华应该是在1931年5月期间于北京录制的唱片,而又得益于从该年5月起高亭唱片开始在上海徐家汇的百代唱片公司生产,三个月后刘天华的独奏唱片便在上海问世了。最早的广告是苏少卿于同年8月22日《申报》中所写的预告:“刘天华教授南胡独奏《病中吟》《空山鸟语》。此是创作,名贵异常,妙在曲中有情,沁脾悦耳。”⑯

起初,高亭对于刘天华唱片的宣传力度还是很大的。1931年,高亭公司在《申报》上刊登广告的次数为4次,分别是1月16日,9月20日,10月10日,10月21日。除1月尚未录音外,刘天华的唱片在余下的三次广告中均有出现。⑱如在9月20日的《申报》中如此写道:
刘天华先生,在北平各大学当音乐教授多年,是音乐创作大家。上述二谱是他自己创作,用南胡奏出,大有梵华林(即小提琴)之妙。西洋音乐家无不赞美其天才及功夫。《病中吟》为内心之感情,《空山鸟语》描天然之境界,各臻极妙,为中乐开一新途径,有志音乐者,尤不可不备。⑲
遗憾的是,高亭公司最终仅推广了刘天华的二胡唱片而并未对另一张琵琶唱片进行过宣传。笔者猜测这或许是由于首推的二胡唱片销量不佳,又因器乐唱片也从不是高亭的主营业务,如5月在北京同批灌录的唱片中,TEB545-550为白云鹏;TEB589-594/TEB621-627为马连良;TEB605-608为杨小楼与郝寿臣⑳,可见高亭的主打产品为戏剧或曲艺类型。综合考虑下,徐小麟索性不再去宣传这张琵琶唱片也是符合商业逻辑的。
从“国际音乐大会”到唱片的发行,围绕两个事件的发展逐渐引出了有关刘天华国乐改进运动的历史定位与时代价值的讨论。一方面,通过“国际音乐大会”与高亭唱片收获的各种积极评价,证明了刘天华的国乐改进行动及方法的确获得了文化界的认可;另一方面,知识分子的态度本身与唱片的后续表现也暗示了《病中吟》等这类应国乐改进思想而新发的“新国乐”依然是“学院派”的音乐艺术,尚不能像戏曲或曲艺那般成为在社会各阶层中普遍流行的事物。刘天华的国乐改进运动在20世纪30年代初只完成了将传统雅俗音乐打包统一并走向标准化、专业化、职业化的步骤,随着刘天华的逝世与后续社会环境的持续恶化,“新国乐”失去了进一步走出“学院”并与“一般民众”对话的契机,最终导致当下对于刘天华国乐改进思想的研究几乎都落脚于“为何他的这种新民族音乐形式能获得‘学院认同’”这一主题上。因此,作为最大程度接近刘天华历史场域的录音档案应该重新被重视起来并深入研究。
三、作为声音文本的《病中吟》
如前文所述,由于《病中吟》对于当时人们的听觉习惯有着更为强烈的冲击,也是促成刘天华灌录唱片的最终因素,笔者遂选择《病中吟》作为刘天华历史录音文本的分析对象。
高亭版《病中吟》的总时长约为2分58秒,除去片头“高亭公司恳请刘天华教授南胡独奏病中吟”的口头介绍,实际演奏时长约为2分50秒,对于当下的听觉感受与演奏习惯来说速度偏快。至于原因,笔者认为,一方面出于当时录制技术的限制,但更重要的是这与当时人们的审美习惯有关。无论是曲牌体通过曲牌联缀的方式还是板腔体通过板式或唱腔的变化,当时人们对于传统音乐的欣赏习惯似乎为以大段落旋律为单位,而不是当下将音乐文本的意义拆解至乐思的审美思维,这种习惯其实在后来卫仲乐、阿炳等人的录音中也有所体现。因此,刘天华的演奏便自然流露出不拘泥于句读,浑然一体、行云流水般的听觉感受。
从实际音响看,高亭版与1930年刘天华在《音乐杂志》中所发表的定稿也存在极大差别,按今天的眼光看其演奏方式与效果甚至不够严谨与理想。笔者对高亭版进行了重新记谱并将其与定稿进行比对后,发现高亭版的最大特色是通过左手密集的润腔作韵手法体现出江南丝竹音乐的演奏风格与特点。伍国栋提出江南丝竹二胡的演奏风格与技巧脱胎于二胡在江南地区戏曲说唱中的“托腔”伴奏传统,体现出器乐声腔化的特点,具有“包腔”与“花调”的演奏形态。㉑在高亭版中,“包腔”与“花调”分别体现在对滑音的运用与对单音的加花上。
在滑音运用上,刘天华习惯依靠同指滑音、回滑音、垫指滑音来完成以小三度为主,大小二度为辅,兼有纯四度与小七度的滑音音程。这些滑音在音响上主要有两个特征:一是小三度滑音的音程关系要比实际音程窄,表现在Mi-Sol与La-Do(按首调唱名)中Mi音与La音均比十二平均律偏高。胡志平提出这种滑音的出现或许是为了“模糊确定的音高感,以表现某一特定的音响内涵”㉒。二是这些集中使用于宫音与徵音上的滑音呈现出头重脚轻的声音形态,即强调音的开始而不是音的过程或结束。这种滑音风格应该与刘天华的江南丝竹音乐旋律演奏习惯有关。有学者在研究锡剧的声腔特点后提出,锡剧的滑音唱法以“紧缩型小三度音程”为主,间有大小二度音程,且滑音幅度大,音尾短而轻,不具有很强的装饰性。㉓可见刘天华的润腔方式与锡剧的声腔特点几乎是一致的,印证了其与江南丝竹音乐的联系。
在单音加花上,“花调”演奏技法也贯穿全曲。技巧类型主要有倚音,各类波音、颤音以及附点八分音符或十六分音符后的装饰音。其中对“花调”运用最突出的部分为乐曲的第二段,刘天华大量使用了定稿中未被标注出的大小二度倚音。这些倚音基本出现在十六分音符中的角音与羽音上,配合快板的速度形成一种令人眼花缭乱的音响效果,体现出江南丝竹音乐华丽、灵活又不失轻松的风格特点。这种单字加花的演奏方式已经脱离了滑音依声作韵的润腔手法,成为一种高度器乐化的、彰显地域音乐风格的演奏技巧。
但是,如果说高亭版仅反映出江南丝竹音乐的声腔特点与演奏风格,笔者认为《病中吟》并不会在知识界引发如此轰动。在当时,京胡独奏唱片代表了20世纪初中国拉弦乐的最高发展水平,将这些唱片与刘天华的二胡唱片进行比较后,笔者发现除音乐风格不同外,最大的差别是两者创作手法的不同。
以乐手孙佐臣为例,高亭先后为他录制了六首京胡独奏曲㉔,这些独奏曲都源于京剧“清牌子”中的京胡曲牌。由于“清牌子”一般没有唱词,起到辅助人物动作、衬托故事背景等功能,所以既有相对完整而固定的音乐结构,又有相当的灵活性,最终渐渐被从某一京剧剧目中分离出来,成为独奏曲。因此,可以认为当时的京胡独奏曲实为脱胎于某一特定戏曲情节或场景的作品,即使在成为独奏曲后也依然具有故事情节的含义。
刘天华的二胡音乐并不具备故事属性,除了他不以戏曲乐师为职业外,更重要的应该是其国乐改进思想。他并不认为那些从戏曲中析出的胡琴曲牌可以成为中国器乐发展的新途径,而是主张“必须一方面采取本国固有的精髓,一方面容纳外来的潮流,从东西的调和与合作之中,打出一条新路来”㉕。在国乐改进社成立之前的中国传统音乐被统称为“中乐”,从“中”到“国”的变化与近代中国国族主义思潮息息相关。“国族”强调多民族下的统一国家概念,因此从“中乐”到“国乐”就体现出音乐从民族文化到国家象征的含义。作为知识分子的刘天华自然也认为从传统戏曲中来的“故事音乐”不能成为创造国家音乐象征的素材,依靠音乐动机的西洋作曲技法才是他心中理想的音乐创作手段。
《病中吟》的音乐动机取材自周少梅的二胡独奏曲《喜只喜看今宵夜》,刘天华直接将后者[起快]部分的板式从流水板添板为一板三眼,并对个别音符进行了重复与增减,构成了《病中吟》的[尾声]。之后又提取[尾声]中两个以小七度大跳为起始的乐汇作为贯穿全曲的旋律动机。在体现倒装变奏曲式结构特点的同时,配合其极富江南丝竹音乐风格的演奏,成功带给听众一种不断游走于中西之间的听觉与思维感受。这种与京胡独奏曲不同的创作手法颠覆了当时人们的一般认知,其收效也与刘天华对于国乐改进的主张与期许相当。
结 语
20世纪前半叶是中西文明在中国持续碰撞与深化的时代,作为在这股时代洪流中激荡出的一朵浪花,刘天华的独奏唱片虽只是沧海一粟,但足以成为一件让我们能够触及刘天华历史场域的媒介。
追踪刘天华唱片灌录始末这一小小的历史事件,为我们提供了一次近距离观察新文化运动时期中西文化微观交流的机会,不仅重拾了刘天华鲜为人知的音乐生涯轶事,还展现出20世纪以来中国知识分子思想状态与时代心境的变化历程。而作为此次历史事件现存的唯一遗产——唱片录音,在被聆听与分析后跃然于二维谱面之上,赋予音符原始而真实的历史形象,成为我们再认识刘天华国乐改进思想与实践的新载体,也为我们在声音维度揭开了刘天华的二胡演奏为何能够激起时代波澜的奥秘。
①梁茂春《音乐史的边角》,上海音乐学院出版社2015年版,第2页。
②③⑫曹安和《追忆穷教苦学的刘师》,《乐风》1942年第2卷第4期,第23页。
④《国际音乐大会九日在北京饭店举行》,《华北日报》1931年1月7日,第6版。
⑤《北京饭店明日举行国际音乐大会》,《世界日报》1931年1月8日,第7版;《明日举行国际音乐大会》,《京报》1931年1月8日,第6版。
⑥[日]久米井敦子《劉天華の音楽観:北京大学時代を手掛かりに》,《拓殖大学語学研究》2014年,第127-147页。
⑦根据1922年8月至1927年6月北京大学附设音乐传习所在《北京大学日刊》中刊登的“演奏会”节目单整理。
⑧韩国鑽《北京大学音乐传习所研究》,《音乐艺术》1990年第2期,第1-8/23页。
⑨⑩詹智溶《琅琊王心葵先生略传》,《今虞》1937年,第11页。
⑪《今晚举行国际音乐大会》,《京报》1931年1月9日,第6版。
⑬[德]雷兴《纪念刘天华先生》,《刘天华先生纪念册》1933年,第16-17页。
⑭葛涛《唱片与近代上海社会生活》,上海辞书出版社2009年版,第320-321页。
⑮张洪涛《高亭公司(TEB、TAB系列老唱片)灌音始末考》,《戏曲艺术》2016年第1期,第30-38页。
⑯《申报》1931年8月22日,第19页。
⑰实物图由唱片收藏家牟健惟提供。
⑱参见《申报》1931年1月16日、9月20日、10月10日、10月21日。
⑲《高亭新片》,《申报》1931年9月20日,第30页。
㉑伍国栋《江南丝竹:乐种文化与乐种形态的综合研究》,北京:人民音乐出版社2009年版,第156页。
㉒胡志平《刘天华二胡曲乐音形态分析与探讨》,《黄钟》2007年第3期,第50-57143页。
㉓孙怡《江南胡琴曲的润腔艺术:方言与传统声乐对江南胡琴曲润腔艺术的影响》,《人民音乐》2000年第9期,第3页。
㉔即《夜深沉》《柳青娘》《哭皇天》《反哭皇天》《小开门》《万年欢》。
㉕刘育和《刘天华全集》,北京:人民音乐出版社1997年版,第185页。

