京胡是京剧艺术不可或缺的伴奏乐器,其音色高亢明亮、表现力丰富,在京剧的“唱、念、做、打”中起到提纲挈领的作用。作为京剧音乐的核心元素,京胡演奏技艺的传承直接关系到京剧艺术的生命力。当前,京胡教学主要存在两种模式:一是延续数百年的传统师徒传承模式,二是近代教育体系中形成的现代集体授课模式。
京胡教学要求学生不仅要掌握演奏技巧,还需深入理解特定剧目、流派、行当及演员的演出内容、情感与风格,并融入演奏中。传统师徒传承以“口传心授”为核心,注重技艺的个性化传递与文化精神浸润,但规模有限、效率低。现代集体授课依托标准化教学体系,实现知识规模化传递,却易忽略“韵味”“情感”等个性化要素。在京剧艺术面临传承危机的背景下,整合两种模式的优势,构建互补共生的教学体系,成为京胡教学改革的重要课题。
本文结合京剧教学实践与教育学、艺术学理论,系统分析两种模式的适配性,提出互补策略,以期为京胡教学的创新发展提供参考。
一、京胡教学模式的历史演进与现状分析
(一)传统师徒传承模式的历史脉络与文化基因
传统师徒传承是京胡教学的原生形态,早期京剧通过“科班”或“师门”授艺,京胡教学被纳入该体系。其核心是“一对一”或“一对少”教学,师父通过口传心授传递技艺与艺术感悟。如“弓法”教学,师父逐句示范,徒弟反复模仿以体会韵味。该模式不仅传技,还涵盖剧目背景、角色情绪与舞台合作,形成“技道合一”的传统。
(二)现代集体授课模式的兴起与实践局限
随着现代教育制度建立,京胡教学被纳入艺术院校课程,集体授课成为主流。该模式以班级为单位,采用统一教材、标准化课程和集体练习,提升了教学效率。例如乐理、基础弓法等多采用集体授课,学生通过同步练习巩固技能。
但集体授课存在明显局限:一方面,京胡演奏强调个性化,标准化训练易导致“千人一面”;另一方面,京胡伴奏与演唱配合需高度默契,集体授课难以针对个体薄弱环节精准指导,部分学生在舞台实践中难以适应互动要求。
集体授课可批量培养学生,但忽视个性化教导,学生多仅掌握技法表层,难达“传神”境界。教学模式僵化也阻碍京胡融入现代元素,影响当代传播。
二、两种教学模式的优势与互补性分析
(一)传统师徒传承模式的核心优势
个性化指导的精准性。师徒传承中,师父可根据徒弟的天赋、性格、领悟能力制定专属教学方案。这种“因材施教”的方式,能最大限度激发学生的艺术潜能。
文化浸润的深度性。师父通过讲述戏曲故事、分析角色情感,引导徒弟将文化理解融入演奏。
技艺传承的完整性。强调“从艺先做人”,师父在传技的同时注重职业操守与舞台素养的培养。如通过带徒演出,让学生在实践中领悟与演员、鼓师配合的“不抢戏、不脱拍”之道,此类隐性知识传递难以通过集体授课实现。
(二)现代集体授课模式的比较优势
知识传递的高效性。通过系统化课程设计,将教学分为乐理、技法、剧目等模块,使学生短期掌握核心知识。结合集体练习纠正常见错误,学生3-6个月可掌握《夜深沉》等基础曲牌。
资源整合的便利性。可集中利用教学资源,如专业排练厅、录音设备、数字化曲库等。部分院校利用VR技术还原舞台场景,让学生在集体练习中与虚拟演员配合,增强实践能力。
群体互动的激励性。学生通过小组合作、同台演出、互评互改等形式形成学习共同体,相互激励。如在《迎春》选段练习中,学生分声部担任京胡、月琴、三弦等伴奏角色,通过协作体会乐队合作默契,此互动体验通过个体学习难以获得。
(三)两种模式的互补性逻辑
传统师徒与现代集体授课的互补本质是“个性化”与“规模化”“经验性”与“科学性”的融合。
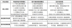
教学内容上,师徒传承擅长传递“隐性知识”(如演奏韵味、舞台感觉),集体授课擅长讲授“显性知识”(如乐理、弓法规范),二者结合可实现知识体系完整覆盖。教学方法上,“口传心授”与“技术辅助”(如录音分析、视频纠错)互补,既保留传统精髓,又提高教学精准度。(见下表)
表一 :两种教学模式的优势与互补性分析
三、京胡教学中两种模式的互补策略构建
(一)教学内容的分层融合策略
按教学内容的性质可分为“基础层”“进阶层”“创新层”,适配不同模式。
基础层:以集体授课为主,师徒传承为辅
涵盖乐理、乐器构造、基础弓法与指法等,适合集体授课标准化教学。如京胡“定弦”“把位”划分等,可通过教师集体讲解、学生同步练习掌握。同时安排师父定期个别指导,纠正握弓姿势、按音力度等细节,避免错误习惯。
进阶层:以师徒传承为主,集体授课为辅
包括复杂弓法(如马蹄弓、抖弓)、曲牌处理、与演唱配合技巧等,需师父进行个性化指导。师父根据学生特点选曲,逐句分析情感表达。集体课可组织曲牌合奏练习,检验教学成果,培养协作能力。
创新层:两种模式协同推进
集体课组织学习现代音乐理论、数字编曲技术;师徒传承指导在新形式中保留传统韵味。集体头脑风暴与师父经验指导结合,激发创新潜能。
(二)教学方法的整合创新策略
“双师协同”教学法。设立“技法教师”与“艺术导师”:技法教师通过集体课传授标准化知识;艺术导师以师徒模式进行个性化指导。
“线上+线下”混合模式。利用线上平台提供示范视频、经典音频、曲牌解析等资源供课后复习;线下集体课聚焦实时练习与互动,通过视频回放对比师父示范与学生演奏,集体分析问题。标注疑惑,次日集体课讨论,师父针对性解答。
“情境化”实践融合。组织“小型舞台实践”活动,结合师徒个性化指导与集体群体互动。如排演《四郎探母》选段时,师父先指导学生单独练习伴奏,再通过剧目伴奏课与演员配合排练,由师父观察每个学生的表现,课后个别点拨,帮助掌握“节奏、劲头”等配合技巧。
(三)教学评价体系的互补构建
过程性评价与个性化评价结合。集体授课采用过程性评价,通过技能测试、合奏表现等评估基础知识掌握程度;师徒传承采用个性化评价,师父根据艺术感悟、创新尝试等撰写阶段性评语,避免标准单一。
形成性反馈机制。建立“集体评改—师父精修”流程:集体课通过互评、教师点评指出共性问题;师父针对每个学生的薄弱环节制定改进方案,如对弓速不稳定者增加慢弓练习,对情感表达不足者加强剧目背景讲解。
四、实践案例:某艺术院校京胡教学改革尝试
(一)改革方案设计
某院校京胡专业实施“1+1”教学模式:每周3节集体课,重点训练基础技法、乐理知识及多声部合奏;增加2节师徒课,进行个性化教导与剧目分析。
(二)具体实施过程
基础阶段:集体课夯实基础,讲解京胡构造原理与发声机制,重点教授基础弓法,如拉弓、推弓发力技巧与节奏把控,配合《小开门》练习,通过集体示范、分组对练、随堂考核等形式提升技能。师徒课因材施教,师父逐个指导学生,纠正握弓姿势、按音力度等细节,结合《拾玉镯》片段现场示范与分析,引导学生体会伴奏与表演的互动,增强对传统韵律的感知。
进阶阶段:集体课进行多声部合奏训练,选择《夜深沉》等曲目与月琴、三弦等配合练习,强化合作与音乐感知能力,采用分声部视频录制复盘,帮助学生发现自身与团队不足,及时调整节奏与力度。师徒课聚焦复杂弓法如抖弓、颤弓的实际运用,引导学生依据角色设计伴奏风格,提升艺术理解与表达能力。
创新阶段:开展跨专业合作,京胡与作曲专业学生共同研究传统曲牌改编。集体课作为创意平台,学生讨论改编思路,分享现代音乐元素应用经验;师父以艺术经验把关,指导学生在创新中保留传统韵味。如改编《智取威虎山》时,学生尝试融入爵士元素,师父建议快弓部分保留西皮腔高亢的特点,和声编排巧妙运用传统曲牌骨干音,确保作品兼具时代感与传统根基。
(三)改革成效
经两年实践,学生技能达标率升至91%,全国技能大赛获奖数增40%,艺术表现力显著提升,改编作品获好评,体现了“传统扎实、创新突出”的教学成果,培养了一批优秀人才。
结语
京胡教学的传统与现代模式互补是基于艺术特性的系统整合,通过内容分层、方法创新和评价多元,既发挥规模优势,又保留个性精髓,实现“批量培养”与“精品塑造”的平衡。该策略有效应对传承与创新问题,为培养传统与时代结合的京胡人才提供路径,有助于向年轻一代传递艺术精神,使京胡在当代焕发新生。


