[摘要]李静(伯仁)是民国时期琴坛一位十分有影响的琴家。他早年留学日本,回国后长年任职于国民党海军军部。其古琴主要师承自杨宗稷,且两人长期保持一种亦师亦友的关系,是杨氏所组织的“岳云别业琴集”和“九疑琴社”中的主要成员。李静藏琴颇丰,且皆为名品,尤以所藏唐琴“独幽”及“飞泉”而享誉琴坛。该文依据相关史料,对李静的琴事活动进行梳理和探讨,对存世两张“飞泉”琴的问题进行考辨,并提出新的看法。李静的古琴传承主要是传于其女李琬玉。而李琬玉的惨痛经历及归西魂飞,则是李静心中永远的伤和痛。
[关键词]李静;古琴;飞泉;李琬玉
本文为2020年国家社科基金冷门绝学研究专项学术团队项目(项目编号:20VJXT007)的阶段性研究成果。
作者简介:章华英(1966—),女,浙江省杭州市人,博士,中央音乐学院教授、博士研究生导师,音乐学研究所专职研究员,研究方向:中国古代音乐史、琴学。
李静,字伯仁,是民国时期琴坛一位十分有影响的琴家。但长期以来,学界对其关注并不太多。现有研究成果中,主要有黄鹤的硕士学位论文《湘籍琴家李伯仁研究》[1]对李静的生平、藏琴、交游等进行了梳理和考证,史料较为丰富,是迄今为止对李静研究最为全面的一篇论文。陈聪景、吕埴的《民国琴家李伯仁和他的古琴》[2],其重点是对李伯仁藏琴的梳理和介绍,文中有关生平等史料主要源自黄鹤的论文,并无新意。除此之外,陈叙良在《近代湖南著名琴家生平及琴学活动研究》一文中,其中有《李静生平》[3]204-208和《李静藏琴》[3]215-219两个部分。文章主要依据李静的《玄楼日记》《玄楼弦外录》《玄楼读书杂抄》等手稿,对其生平、藏琴等问题,补充了不少新的史料,尤其是关于李静的生平,文章梳理得较为细致。然而,总体而言,有关李静的生平、琴事、藏琴等,依旧有很多含糊之处。笔者将依据相关史料,对李静的古琴师承、琴事活动等进行梳理和探讨,并重点对存世两张“飞泉”琴的问题提出本人的看法。最后,还将对李静之女李琬玉的生平经历、情感历程进行挖掘,以再现动荡年代一个女子的情与琴。
一、李静的家世及生平
(一)家世
李静(1886—1948),原名李毓麟,辈名敦麟,字伯仁①,号玄楼、玄楼主人,又称李玄楼,祖籍湖南郴州桂阳,家居桂阳州南之牛巷口村。桂阳州城西有芙蓉峰,因此古时桂阳亦称“蓉城”,牛巷口村位于桂阳州城南约三里,其九世祖李熙熹(字膺景)由北乡黄增塘迁居于此。
李静出生于一个书香世家。据族人李举举提供的家谱可知,“蓉城南门内李氏”始祖为李一郎(1205—1297),奉母徐氏移居桂地北乡母冲,由宋及今,瓜瓞绵绵,人文蔚起。
——————
①据《蓉城南门内李氏宗谱》卷二十载辈名为“敦麟”,其下为“名毓麟,又名静,字伯仁”。
——————
黄鹤据牛巷口村的《李千护公通谱》(系1993年续修)所载:“太爷爷李资寅曾考取生员,任县学教授。爷爷李陶堡曾官任正五品同知,广西补知县。父亲李铸澜丁酉年考取拔贡并授知县。”[1]12然笔者查阅民国二十四年所修桂阳《李千护公通谱》十五卷,其中无李静家族的史料。近年来,新发现的《清故拔贡生桂阳李君墓志铭》,系晚清进士夏寿田①为李静之父所撰写的墓志。此外,民国《蓉城南门内李氏宗谱》所载李静家族的史料,与黄鹤所引《李千护公通谱》略有不同,但为研究李静家世提供了不少新的材料。
据《蓉城南门内李氏宗谱》《清故拔贡生桂阳李君墓志铭》等,可知李静的高祖是李芳春(1798—1856),为李光亮次子,字梅轩,辈名咸玿。《桂阳州志》中有记载:李芳春以子李蟠月官五品衔而赠奉政大夫,妻何氏赠宜人。[4]咸丰六年(1856),李芳春殁,有《诰封奉政大夫梅轩公墓碑记》。李芳春有子二,李资縯和李资绰。长子李资縯即李静的曾祖父李蟠月(1825—1885),号桂林,字印川,系桂阳州贡生,咸丰乙卯年(1855)加军功保举训导。《湖南通志》载李蟠月为“五品衔知县”[5],同治十一年(1872)任通道县教谕[6]。李蟠月的祖父李光亮和父亲李芳春,皆因他的五品衔官,而被封赠奉政大夫[4]。
李静的祖父李崇堡(1848—1883),字东来,号紫云,系州学附生,官同知衔,广西候补知县。李静的祖母陈氏,系桂阳名宦陈士杰(1825—1893)的次女陈新红。陈士杰曾任山东和浙江两省巡抚,兵部侍郎等,显赫一时。从李静日记来看,他的祖母对他影响很大,祖孙感情很深。
李静的父亲为李金戣(1869—1912),辈名安澜,字砥卿,系李崇堡长子。生于清同治八年(1869),光绪十七年(1891)考取州学附生,二十二年(1896)被录为补廪生员,次年(1897),又考取拔贡生,与蔡元培、谭延闿为同年,例授知县,殁于民国元年(1912)。②
李静的母亲刘氏,生有四子,即毓麟、毓凤、毓尧、毓荣(早殇)[7]。长子毓麟即李静。次子李毓凤,毕业两湖师范学堂,后从事教育。三子李毓尧(1894—1966),字叔唐,是中国著名的地质学家。他在19岁考取官费留学英国,后入伦敦皇家学院,学习地质学、采矿冶金。1922年回国后,曾任北京大学讲师,后任湖南大学教授。1943年8月任国立湖南大学校长。任内因注重维护教学秩序,开除参与学潮学生,引发“驱李护校”运动,1944年去职。[8]1949年以后,继续从事地质学研究。
(二)生平
据《蓉城南门内李氏宗谱》,李静出生于光绪十二年丙戌(1886)四月初十卯时[9]。卒年不详,但《玄楼日记》至民国三十七年(1948)九月二十五日止,大体推测其卒年在这之后。
李静早年在家诵读诗书,少时习武,爱好骑马、打枪。他曾在日记中记下了年少时读书、习武的日常。如光绪三十年(1904)五月朔日,“晴热甚,点《尚书》《春秋》十余页。饭后录《湘绮楼史记评》……”[10]“二日,暑气逼人,点《尚书》《春秋》,校《秦本纪》,抄《论语》”[11],“六日阴,点《尚书》《春秋》,午驰马鹿峰。……晚归,校《项羽本纪》及《高帝本纪》,《史纪》第八卷也”[12],等,类似这样的记载在他的日记中很多。
据《玄楼日记》,乙巳(1905)春,李静和何叔霞、谭君奇、萧曙秋诸人赴衡州,本想考南路师范学堂,但榜久不下。同年(光绪三十一年),他考取官费赴日留学。六月间,时年19岁李静拜别曾祖母、祖母、母亲等长辈,因此行要远行异国他乡,家人皆“悲泣以送”[13]。尤其是他的曾祖母,已年逾八旬,更视为长别。
李静是从上海乘船赴日,先入日本巢鸭弘文书院习师范[13],后转入海军学校,宣统二年庚戌(1910)毕业于航海科[14],其后转入日本横须贺海军炮术学校。在日期间,李静撰写了《中日海战史》的论文,发表于日本海军军令部所编的《海军》杂志[15]。1911年10月,辛亥革命爆发,汉镇失守,李静“与王时泽、余际唐等十人,从日本横须贺海军炮术学校逃归赴难”[16]。其后,李静参加了辛亥海军之战,加入北伐舰队,参与阳夏战役炮轰冯国璋部,可谓功勋卓著。但之后的李静宦途并不得志,他在日记中写道:
岁月如流,瞬息周年,而诸人云散,皆无成就。我更漂泊京都,沉沦下僚,当日雄心本期一死,不图不幸而生,生而不免于洴僻纩也。[16]
民国年间,李静宦游辗转于京城、东北、天津、青岛等地。其后,他一直在国民党海军部任职,历任海军部军机处班长、军务司一等科员、海事编译局编纂、第三舰队驻京办事处主任、国民政府军事委员会海军事务处处长等职。[17]
在这一时期,他写下了大量关于海军和国防、兵器等方面的文章,发表于天津《海事》杂志及《大公报》等,如《现代国防与海军》[18]《东北海军江防舰队同江拒俄战事详志》[19]《历史上世界列国兴亡之海军观》[20]《潜窥镜》[21]《伦敦海军会议内容及其成绩表解》[22]《美国人对于大战舰之两极端论》[23]《海军御侮之短见》[24]《论美国太平洋方面之海军根据地》[25]《西太平洋霸权论》[26]等,其中涉及军事、技术、战略等诸多层面。
抗战爆发后,李静辞去了海军部的职务。1938年,他携家人回到湖南桂阳故里暂居,以躲避战火。这里相对安全和平静,但国难当头,面对战火纷飞的局面,李静内心也不免伤感和落寞。他在日记中写道:“今日竟弹琴不能声,淑心至悲恨,中夜失眠,谓一切皆空,予曰:灰色主义千万来不得,此人情之常,殊不足怪。”[27]1946年,抗战胜利后,李静携家人至苏州,本想在此地终老,但不久又至南京为官。1948年,李静接到蒋介石委任状,任命他为国民党海军司令,要求他整合海军参加内战。其间李静回到长沙其弟李毓尧处闲居,因突发疾病不幸辞世。
——————
①夏寿田(1870—1935),湖南桂阳莲塘大湾人,光绪二十四年(戊戌科)进士第八名,殿试榜眼及第,历任翰林院编修、学部图书馆总纂等,后因为父辩诬而遭革职。宣统三年(1911),授朝议大夫。民国元年(1912),任湖北省民政长,次年任总统府内史,后投曹锟,任机要秘书。1935年病逝于上海。
②以上据《蓉城南门内李氏宗谱》《清故拔贡生桂阳李君墓志铭》整理。
——————
二、李静琴事述考
李静从何时开始学琴,目前因无确切的史料,尚不得而知。光绪三十一年(1905),他赴日留学与家人离别之际,曾在所作《赠别桂阳亲友书》诗中提到古琴:
歌哭于斯又九霜,锦湖风物最难忘。应留霭霭春秋日,忍去迟迟父母乡。且佳琴心三叠奏,犹凭剑胆一翱翔。扁舟逝逐东流水,水和别意竞谁长。[28]129
此时李静只有19岁,从诗中“且佳琴心三叠奏”句,可知当时或许已学过一点古琴。而他正式学琴,则是从黄勉之开始的。他在《今虞琴刊》中是这么写的:“始学于黄勉之先生,继学于杨时百先生。”[29]260如此可知,他的古琴蒙师是黄勉之。因黄勉之在1917—1918年间曾在湖南长沙教琴,回京后不久就去世了。李静1911年从日本回来后,辗转于北京、东北等地,但多数时间是在北京,他曾述“漂泊京都,沉沦下僚”。因此,他从黄勉之学琴的时间应当是在1917年之前,地点当是在北京。
此外,李静在《题听琴散记四首》中,亦写到了黄勉之:
刺船人去更谁师,苦忆当年黄勉之;仿佛仙翁犹在耳,七弦声里剑光奇。[28]131
从上述诗中“苦忆当年黄勉之,仿佛仙翁犹在耳”句,可知他曾从黄勉之学习入门小曲《仙翁操》,也可见黄氏是他的蒙师。而黄鹤在《湘籍琴家李伯仁研究》一文中认为李静大约在1919年前曾师承黄勉之学琴[1]32,依据也正是此诗。
李静的古琴主要师承自杨宗稷,且两人一直保持一种亦师亦友的关系。具体开始从杨氏学琴的时间,不得而知。但从湘湖文库所收《杨氏琴学丛书》一书中,在《渔歌》和《秋鸿》两曲之后,有李静所写的题记,可知在民国九年(1920),李静已从杨氏学得《渔歌》一曲了。李静在曲后题记中这样写道:
自九年习此曲,以九疑师专擅入神,无力追拟,置而弗弹者十三年,以为忘之矣。丙子温习于新都之宁庐,曲度犹存。然更无从就正于吾师,云渺西山,梦断宣南,洵慷慨有余哀也。丙子①闰三月晦日桂阳李静记。[30]238
从上文可知,李静在1920年学习此曲后,其后长达13年不曾弹奏此曲。直至丙子(1936)方重温此曲,但此时杨氏已逝,李静追念其师,内心颇为伤怀。
在《琴学丛书·秋鸿》曲后,李静题写了关于此曲的学习经过:
习此曲十月始毕,中间断续不一,实五闲月耳。此五月之中,每一来复必上二课,而晨夕抚弄,未云或懈十分才得其一端焉,甚矣!琴学之难也。此曲三昧,《五知斋》评之最详,沉雄悲壮,洵《广陵》以后之鸿篇巨制,非面授得人,则难,有谱可循,亦未能呵成一气也。吾从九疑先生学此曲,每弹一过,即严寒亦汗溢额际,大有欲罢不能之势。间有学三年,未成而至于吐血者,则面授虽得其人,苟不尽心力以赴之,仍无济于实也。此谱刻自《五知斋》,与臞仙原谱不同,杨西峰则篡取原谱,题意颠倒之而填以《五知斋》之词,弥失庐山真面。今尚闲暇,拟更寻原谱,以寓其哀民生之扰扰,慕秋鸿之冥冥。夫岂徒赏心悦目云乎哉!壬戌正月菊映轩主人记于都内。[30]275
《秋鸿》是仅次于《广陵散》的琴中第二大曲,学习可谓不易。这段文字写于壬戌(1922)正月,此时李静已习此曲,学习时间长达5个月,是杨氏面授。即使如此,李静每弹此曲,寒冬亦“汗溢额际”,如果“不尽心力”,即使面授,也是无济于事的。另外,杨氏去世的次年(1932),李静写有《九疑山人杨时百先生葬事记》,文中有“十年前在磨羯寮从先生学琴时,恍如昨日”[31],这里记写的正是1921年,师从杨氏学习《秋鸿》一曲的情景。在此曲题记后面,李静还提道:
壬戌习《秋鸿》既毕,而九疑先生适晋。吾亦两度南旋,此调不弹,茬奄弥岁。四月孟夏,先生返都,同行者开第四集琴会于岳云别业,因复此曲,与干斋合弹一过,衡易刘蕙农在,惊异之。盖时人莫能弹此大曲。吾亦不知何以嗜此曲也![30]275
这段话里说的“九疑先生适晋”,是指杨宗稷赴太原,在元音琴社和太原雅乐讲习班教琴一事。而在1923年岳云别业第四次琴集中,李静和杨葆元合奏琴曲《秋鸿》。因《秋鸿》是鸿篇巨制,但两人的合奏悲壮淋漓,一气呵成,让刘蕙农也深为惊异,足见李静此时的古琴弹奏已具相当功力了。
《秋鸿》后来成为李静最爱弹奏的琴曲。如《玄楼日记》里,就记述了民国十八年(1929)十月在家习弹《秋鸿》情况:
十八年十月一日,早弹《秋鸿》,
轻而
重,
如厉马登高隄,艮艮如纵马注峻岥,非心领神会,不易辨此。[32]
——————
①原文为丙午(1906),为误,据上文改为丙子(1936)。
——————
李静一生能弹多少首琴曲?具体不得而知。但1937年《今虞琴刊》中载,李静自述能弹《平沙》《渔樵》《秋鸿》《渔歌》《胡笳》等十余曲[29]260。在岳云别业第四次雅集中,李静和杨宗稷、杨葆元、金致淇等人一起合奏了琴曲《平沙落雁》。除此之外,李静还擅弹《胡笳十八拍》,并将此曲亲授给长女李琬玉,而琬玉也擅弹《胡笳》。李静在日记中,也常写到弹《胡笳》,如民国十八年(1929)九月:
二日,复二弟书,二弟病多。余亦觉精力日减,垂垂老矣。夜弹《胡笳》,尚能至十段,不抚丝桐又已月余。知学琴之不易,十年嗜此,何所以自娱,心不逸豫即废,然无意于此。故学琴,当先修道。[33]
十三日,……夜弹《胡笳》一过。[34]
(十月)十二日,夜弹《胡笳》一过,以旖旎之曲,含杀伐之音,心甚异之。[35]
类似这样的记载在他日记中还有不少。有时则弹《秋鸿》如:
七日,早作弹《秋鸿》。[36]
十日,双十节,早弹《秋鸿》,始悟滚法其势,为将前且却又须两手着力停匀也。[37]
十一日,重九节,弹《秋鸿》至第九段。[38]
而弹至一定阶段,他甚至从《秋鸿》中感到了京剧的腔调:
二十八日,夜弹《秋鸿》,终觉其俗。十一段泛音乃有京剧法门寺丑旦腔调。[39]
李静和杨宗稷的感情很深,亦师亦友,彼此引为知己,甚至两人常常互梦。如民国十八年十月三日,他这样记写:
得九疑先生书,云梦余解衣跣足见访。醒而张仆送“万壑松风”往,亦一奇也。夜弹《胡笳》一过。[40]
有时也赋诗。如:
十一日……夜仍未能熟睡,感赋二绝,赠九疑山人,其一云:“久谪边城止月催,已过重九第三回。登高不见江郎影,一片秋声白雁来。”其二云:“十里平沙万里天,数枝寒菊着霜前。锦琴无限伤心事,赖有归魂昄佛莲。”[38]
民国二十年(1931)十月二十七,杨宗稷已卧病在床。李静到了北京,就去看他,当时杨氏消瘦很多,已不能下床。次日,李静去见了郑颖孙之后,又匆匆至丞相胡同看望九疑山人。杨宗稷自知时日无多,已安排好后事,他对李静说:“琴已有主,值三千金,仅留一‘天贶’耳。”[41]李静心中难过,便取琴弹《胡笳》,但也不能终曲。杨宗稷对他说:“同社能弹此曲者,惟虞和钦与君二人。幸勿忘之,学来殊不易也。”[41]李静内心黯然。
半个多月后,杨宗稷去世,当时李静在天津,冥冥之中似有感应。他弹奏的曲目是《风雷引》,而此曲正是杨氏平日里忌弹的,只教了李静。两人心心相印如此,亦可谓至交了。李静在日记中这么写道:
十五日,重理《风雷引》。[42]
十八日,得杨宅凶讣,则九疑先生以十五日病殁,正余弹《风雷引》时也。此曲先生所忌弹,仅以授余,不谓平津阻隔,有此感应也。[43]
杨氏逝后,李静为其撰写了祭文,后来又写了《九疑山人琴事记》①《九疑山人杨时百先生葬事记》等一系列文章。而杨氏擅弹的《渔歌》《秋鸿》《平沙》《风雷引》《胡笳十八拍》,亦皆为李静所长。其中,《渔歌》《秋鸿》《胡笳》,都是琴中大曲了。
李静的身份虽是国民党海军部要员,但他是民国时期琴坛较为活跃的琴家。在那个时期的古琴雅集中,常可见李静的身影。
关于杨氏岳云别业的雅集,上文已述。但李静毕竟常年在海军部工作,且辗转各地任职,有时也难以参加雅集。如第六次琴集,李静就没有参加,对此,他写下了《闻北海开第六集琴会赠九疑山人》(乙丑)诗:
倦游旋南楚,栖迟麓山阿。未陟舜陵险,偶泛橘洲艖。征帆横雁阵,秋籁忆琴歌。高会欣佳白,移情悟海波。萦弦乏缘念,绕梁意如何。[44]
这一次(1925)的雅集是在北海公园,李静当时在湖南,或许也觉得遗憾,和诗一首:
清秋命啸侣,携琴度层阿。邱亭藏幽壑,雁语《平沙》过。雕甍跨湖曲,临水发《渔歌》。《潇湘》动飞阁,太液兴微波。[45]
李静虽没有参加这一次岳云别业的雅集,但同时期亦在湖南的彭祉卿,则专门约了昔日“南熏”和今日“愔愔”的诸琴友,在长沙麓山为他举行了一次琴集,此次琴集也是“愔愔琴社”建社以来的一次盛会。李静是这次雅集中第一个弹琴的,所弹琴曲正是《秋鸿》。对此,李静还专写一诗《爱晚亭琴集赠南熏愔愔诸友》以谢:
廿年不对峡枫青,烟锁二南爱晚亭。放鹤风流谁解得,梅花弹罢忆西泠。麓山秋爽净无尘,幽籁鸣弦雅趣真。不信胡笳因李耳,潇湘一曲有传人。[46]
岳云别业琴集以后,杨宗稷又设九疑琴社,李静也是该社的主要成员之一。而李静和黄勉之弟子释逸梅、杨宗稷弟子彭祉卿、管平湖、金致淇等多有往来。李静和彭祉卿,一则两人皆曾师从杨宗稷学琴,此外同为湖南人,故来往尤多。如《玄楼日记》记民国十八年二月五日:“聚宴三叔家,访彭祉卿琴友”[47],十三日“彭祉卿来弹《普庵咒》,余以《平沙》和之”[48]。《玄楼日记》还记写了李静在杨宗稷家见管平湖一事,时为民国十九年(1930)十月十六日,他写道:
十六日早十时半抵平,下车即至西昇平园沐浴,行李仅手提皮箱,即寄存园柜。赶车至丞相胡同访九疑山人。相见大喜,云“明早即赴津。”又云:“何不早来数日?能赶上第七集北海琴会一坐。”谈时许,晤琴友数人。苏州小弟②管仲康亦至三年不见矣。仲康,苏州人,其父某善工绘事,清时供俸如意馆者,传其术于仲康,青出于蓝,尤善仕女。[49]
——————
①李静给《北洋画报》写了《九疑山人琴事记》,但最终刊出的是九疑山人的藏琴连载。
②弟:原作“妲”,与上下文语义似不符。
——————
从上文可知,杨宗稷讲到了北海的第七次琴集。和李静来往颇多的另一个琴人,便是金致淇。两人常在一起弹琴、听曲。如民国二十年(1931)八月二日,“金致淇来弹《平沙》一曲,指力尤劲,自得杨氏父子之正”[50];“十日……夜,致淇邀往鸿记听昆曲”[51];等等。
1931年,杨宗稷去世以后,九疑琴社的活动基本中止,李静也颇觉伤怀。其后看到南方今虞琴社的琴事日盛,影响益广。他表达了内心对今虞琴社的羡美之情:
止息人间一息胎,岳云断处九疑开。虞山有幸传今古,为寄天书百卷来。[52]
诗中的“为寄天书百卷来”,指的是李静寄了一套杨宗稷的《琴学丛书》相赠,他说:
故都琴集,近数十年来实始于黄勉之先生之“广陵正宗琴社”,而九疑山人继之以“岳云别业雅集”,未有社名。十年前始以“九疑名社”,今亦风流云散。睹今虞琴社之盛,真有有幸有不幸之感。因寄天书,吟诗并叙及之。[52]
今虞琴社也以诗致谢:
琴川成往迹,胜事一追寻。弦诵犹春夏,虞山已古今。奇书欣我锡,佳句为谁吟。留待传灯续,千秋证慧心。[53]
1934年,时在南京的琴家徐元白、徐文镜、夏一峰等人发起成立了“青溪琴社”,1935年3月,青溪琴社举行古琴雅集,李静也参加了这一次的活动。
抗战爆发后,李静回乡隐居,他当时的内心深感“百事俱废”,时常弹奏的琴曲有《渔歌》《平沙》等。如“越六年,复理此曲”,此时弹的琴曲是《渔歌》。民国三十二年(1943)除夕之夜,李静在家乡桂阳芙蓉峰下的李庄再弹《渔歌》,他说:“背秋涉冬,仅而成音,欲成江潭而渔以终天年,其可得哉!”[30]238其后,他在日记中记录了日常弹琴之事。如同年(1943)三月:
三日,两上弦理琴,不弹者几三年矣。
四日,两致齐陶函抚琴。
五日,两寒,亦闭门抚琴。
七日,阴晴,饭后入城访云松约来寓。晚餐为抚《平沙》一曲,余真同阮千里矣。
九日,晴,弹琴。[54]
七月,时李静在桂阳,虽有战火,依旧弹琴不辍。如:
二十日,晚宴容竹村,携其女来,曼青夫妇邀周君至。余鼓琴一曲,两小姐和以新歌,夜而散。
二十一日晚,宋姤逢携其女麻姑来求学琴。日前,姤逢购得一琴,名曰“清夜霜钟”,明隆庆丁酉年制。践五年前南京之约也,畅谈许久去。
二十三日,晴,零衡等处有空战。
二十四日,晴,有空战。
二十五日,晴,有空战。
二十六日,晴,报载连日击落敌机十六架。麻姑始学琴。[55]
同年(1943)十二月三十日,“寄书三弟书,温《渔歌》毕”[56]。民国三十三年(1944)一月二十七日,“阴,弹《渔歌》”[57]。
此外,李静也爱好昆曲。在其日记中,有关听曲的记载很多。李静家乡桂阳是湘昆的发源地。据熟知李家的当地人称①,由于李静祖母的父亲陈士杰在任江苏按察使和浙江巡抚时,曾把江浙一带的昆班到桂阳,因而桂阳成了湘昆发祥地。李静家是盐商,所住的街称盐行街。李静家养了四五个昆曲艺人,一个琴师,一个鼓师,还有三个唱曲的。三个唱曲的在李家没落后,1949年以后曾在桂阳盐行街开过弹班铺子,除给红白喜事唱曲外,还收年轻女子教曲。
三、李静的藏琴与鉴琴
在近代琴史中,李静最为人所知的,还是他的藏琴。他藏琴颇丰,且皆为名品。在1937年《今虞琴刊》中,他自述藏有十余床古琴,另藏有《五知斋》《太古遗音》《伯牙心法》《与古斋》《琴学丛书》等谱[29]260。杨宗稷曾在《藏琴录》称赞李静所藏的唐琴“独幽”“飞泉”和锡宝臣旧藏“大圣遗音”,“皆鸿宝也”[30]402。
关于李静的藏琴,因黄鹤、陈叙良等人文中多有述及,本文仅取择唐“独幽”“飞泉”及“万壑松风”三琴作一阐述。李静的藏琴中,他个人最喜欢的正是这三琴和另一床“百衲琴”,他曾在民国二十年(1931)八月的日记中写道:
二日,晴,致书九疑山人。琴者随余者四,“独幽”“飞泉”“百衲”“万壑松风”。[50]
十日,晴,改张“独幽”“飞泉”两琴弦。[51]
(一)“独幽”琴
“独幽”为李静平生最为珍爱的一张古琴。据李静所称[58],此琴原系清初文人王夫之(船山)所藏。池内刻有“太和丁未”四字,乃唐文宗时期所斫,凤沼上有“玉振”二字。晚清王闿运《湘绮楼日记》认为此琴系雷威斫。李静认为,王夫子在衡阳的旧庐名为“湘西草堂”,其间久经颓圯,“独幽”亦破败无弦轸,倒挂壁上。一日大雨墙倾,惟“独幽”所挂一壁直立不动,以至于众人皆以为惊异。又说王夫子当年在草堂读书时,曾在夜晚的时候,见庭中发着碧光,阴雨尤甚,因而就光处发掘之,见一石匣,启而察之,锦绣三尺物,绰约多姿,若有丽人,再一看,是一床古琴。王船山因此珍视若拱璧,以至于流传至今。[58]从史料上看,王夫子的确是一个好琴的文人,其诗文中有“清琴蛇腹古,丸药蔲胎康。瑞约宜男早,心同栀子长”[59],“迢递千里间,神皋有仙宅。朱凤遗清音,表天回羽翼。玉轸动鸣琴,素月辉相即”[60]等记载。
——————
①彭广业口述。
——————
此琴声音沉雄古茂,适宜弹大曲,山林隐逸之士尤为喜爱。民国戊辰五月,杨宗稷曾为此诗题诗云:
一声长啸四山青,独坐幽篁万籁沉。不是船山留手泽,谁传玉振太和琴。[58]
此琴现藏湖南省博物馆。
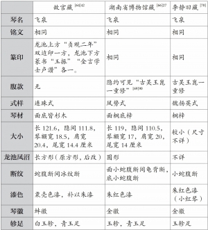
(二)“飞泉”琴——兼及两张传世“飞泉”琴的考辨
关于“飞泉”琴,李静在《玄楼弦外录》中有一段颇为传奇的记载,讲述了得到这张琴的经历。大约是民国时期(1919年前),李静旅居燕京,遇一壮士称其父病,愿以一琴一剑出售,以医治父病。待剑出匣,其“光芒逼人,取铁削之,真如削泥”,其琴“红髹秀美,玉轸金徽,成小蛇腹断纹,音铿铿作金石响,神品也”。李静赠之以百金,要了琴但没要其剑,并说:“琴,吾所嗜,姑置吾所;剑,君之宝,宜珍用之。”[58]此琴名“飞泉”,琴背龙池上方刻草书“飞泉”及篆文“贞观二年”双边印一方,龙池下方刻有篆书“玉振”及“金言学士卢讚”印各一。池内有墨书“古吴王崑一重修”七字。龙池两边的篆书铭文为:
高山玉溜,空谷金声。至人珍玩,哲士亲清。达舒蕴志,穷适幽情。天地中和,万物咸亨。
由于此琴局部油漆剥落不能下指,李静便请琉璃厂张虎臣代为修理。此琴音色清润松灵,温劲而古,李静十分喜欢。而杨宗稷亦给予此琴很高的评价,称其为“鸿宝”。
然而,如今存世的“飞泉”却有两床,分别为北京故宫博物院和湖南省博物馆所藏。
1944年秋冬之际,有一床“飞泉”琴在北京地安门大街某银号作借款抵押,管平湖弟子程宽遂以重金购入,后经管平湖以朱漆修整,1979年程宽将此琴捐献给故宫博物院收藏。两张“飞泉”琴的制作风格大体相同,而琴名及琴底的铭文、篆刻则完全相同。
长期以来,琴界一直认为故宫所藏“飞泉”,即为李静所藏之琴,也就是杨宗稷眼中的“鸿宝”。郑珉中先生曾撰写了《“飞泉”琴的流传》[61]一文,文章首先依据《今虞琴刊》《琴学丛书》中的相关记载,详细阐述了李伯仁收藏“飞泉”琴的经过。其后又根据作者当时的亲身经历,记录了程宽收藏“飞泉”、管平湖修理“飞泉”及至程氏将“飞泉”琴捐献给故宫博物院的整个过程,具有丰富的一手史料,弥足珍贵。关于此琴的年代,1985年,郑珉中在《论唐琴的特点及其真伪问题》一文中,认为此琴和故宫所藏“九霄环佩”“玉玲珑”三琴都是唐代雷琴,但“一张制于盛唐,一张制于中唐,一张是晚唐的制作而已,这三张琴,可以作为鉴别雷琴的典型之器”。[62]154-170即“飞泉”是晚唐雷氏所斫标准器,但推翻了之前认为“飞泉”是宫琴的说法,认为它是雷氏野斫。龙池原为方形,后改为通行的长方形。其后,郑珉中《中国古琴珍萃中的唐琴》[63]一文,在谈到“飞泉”琴时,仍延续之前观点。《故宫古琴》[64]64及《中国古琴珍萃》[65]亦皆认为此琴是唐代,乃李伯仁旧藏。
2014年,陈建民主编的《馆藏古琴整理与研究》(湖南省博物馆藏品研究大系)由中华书局出版,书中提供了有关湖南省博物馆藏“飞泉”琴的图片及相关数据。[66]26-29书中收录了台湾学者李美燕的论文《湖南省博物馆藏古琴之考辨与研究》[67]130-131,关于两张“飞泉”琴问题,她列出数据表予以对比,认为湖南省博物馆馆藏“飞泉”琴书法系后刻,漆色较新,火气未消,断纹亦较少,其琴轸切割颇粗糙,“凡此特点示出其为仿制伪作的可能性颇高”,她据《今虞琴刊》所载李静旧藏琴,认为湖南省博所藏“可能是仿制者即依此画葫芦而作”[67]131。而故宫博物院刘岐荣认为二琴可能皆为李伯仁所藏,是“李伯仁仿照他收藏的现故宫藏飞泉琴的铭文仿刻上去的,两琴铭刻是旧刻和新刻的区别”[68]。近年来,湖南省博物馆王宜飞、孙嵩《再论“飞泉”琴的流传》[69]85-94对两张“飞泉”琴的问题作了十分详细的梳理和回顾,结合对湖南省博物馆馆藏唐琴“飞泉”修复过程中发现的新证据,并与故宫博物院院藏唐琴“飞泉”的比对,认为湖南省博物馆藏“飞泉”即为李伯仁旧藏唐琴“飞泉”,而故宫藏唐琴“飞泉”极有可能是琴工张虎臣仿刻而成。[69]94应当说,该文作者基于自身工作实践,对湖南省博物馆藏“飞泉”琴有较为直观和具体的认识,因而提出了不同于以往的新的观点。
那么,北京故宫博物院与湖南省博物馆所藏两张“飞泉”,究竟孰真孰假呢?以下本文将结合相关文献所载,对此再做进一步的梳理,并提出本人的看法。
图1.湖南省博物馆“飞泉”琴[66]26
图2.北京故宫博物院藏“飞泉”琴[64]42
表1.
有关两张“飞泉”的相关数据,在《故宫古琴》及《馆藏古琴整理与研究》中皆有详细记载。而李静旧藏“飞泉”琴在《今虞琴刊·古琴征访录》及他所撰写的《玄楼弦外录》中,也有记载,本文据此列表如表1。
从表1中可知,北京故宫博物院的“飞泉”琴,为连珠式,面底皆杉木斫,龙池、凤沼亦皆为长方形。而湖南省博物馆所藏“飞泉”琴通体红漆,凤势式,龙池、凤沼皆作圆形。三琴的琴名和铭文、篆印及所刻的位置、字体风格完全相同,但琴式、琴材及龙池、凤沼形状,均不相同。由于李静的“飞泉”琴在《今虞琴刊》中有零星记载,经比对,可以认为湖南省博物馆藏“飞泉”琴即为李静旧藏,原因如下:
其一,从琴的特征来看,据李静《玄楼弦外录》所记载的“飞泉”琴,乃“红髹秀美,玉轸金徽”,“小蛇腹断”,李静平时亦以“小红琴”相称。《今虞琴刊·古琴征访录》中为“小蛇腹,朱红”“金徽玉轸足”,这些特征与湖南省博所藏“飞泉”琴大体相符。相比而言,故宫所藏“飞泉”为粟壳色漆,外罩黑漆,蚌徽,尺寸也较湖南省博琴更大一些,与李静所载“红漆”“金徽”及平日所称“小红琴”特征似有不合。尤其是故宫所藏“飞泉”是蚌徽,而李静的“飞泉”是金徽,这两者是不相符的,可见故宫所藏“飞泉”和李静所藏“飞泉”不是同一琴。
其次,从琴的制作材料来看,故宫藏“飞泉”为面底皆杉木,此与唐代雷氏琴好用杉木相符。其中琴面看似梧桐,实则是仅纳音部分用梧桐木镶嵌到琴面的背上,而琴底则是用松杉制成[62]165。而湖南省博藏琴为面桐底梓,与李静旧藏“桐梓”相符。
其三,从琴的式样来看,故宫藏“飞泉”琴为连珠式,湖南省博所藏“飞泉”为凤势式。而李静旧藏“飞泉”的式样,《今虞琴刊·古琴征访录》李静登记为“魏扬英式”[71]。因“凤势式”传为魏扬英所创,故亦有“魏扬英式”之称,两者是一样的。亦即在古琴式样上,湖南省博藏“飞泉”与李静旧藏,也是相一致的。
以上从琴本身的制作材料、琴式、外观等方面,已足证湖南省博藏琴与李静旧藏“飞泉”琴一致,故宫所藏并非李静旧藏之“飞泉”琴。
此外,从程宽得“飞泉”琴的时间来看,是在1944年的秋冬之时。而李静大体于1948年以后去世。但抗战爆发后,李静即于1938年回故乡湖南桂阳隐居躲避战火,时间长达7年。也就是说,在程宽1944年得“飞泉”琴时,李静是在湖南。他曾在日记中记录这一段经历:
抗战七年,记阴历元旦,廿七年(1938)独在汉口而淑心在长沙。廿八、九年,同在桂阳。三十年(1941)在香花岭。三十一年(1942)在桂阳。三十二年(1943)在长沙。今年(1944)仍在桂阳。所谓兵尘偊塞,即此可见一斑。[72]
一般认为故宫“飞泉”为李静旧藏的原因,是李静在后来的日记中基本没有再提及“飞泉”琴。但究其原因,主要是此琴是他赠与长女李琬玉的订婚礼物,而李琬玉“指琴而逝”的场景及其凄惨的感情故事(后文详述),也是李静心中永远的伤痛。因而在爱女李琬玉故去以后,李静自然不愿再弹,也很少再提及“飞泉”,这也是情理之中的事情。
既然湖南省博所藏为李静旧藏“飞泉”琴,那么,故宫所藏的“飞泉”是否就是赝品或者仿制呢?
事实上,故宫“飞泉”琴,虽然不是李静旧藏,亦非杨宗稷眼中的“鸿宝”,但此琴管平湖认为是唐品,其后又经郑珉中先生鉴定为晚唐琴野斫。此琴的“飞泉”“玉振”及篆书琴铭断纹已通,俱为原刻。“贞观二年”“金言学士卢讚”为后刻,但亦是旧刻。本人曾在故宫藏琴展览中见过“飞泉”琴,的确断纹极古,“飞泉”琴名及“玉振”印皆填金漆,但明显可见断纹已贯通字体,证明它不是断纹产生后刻上去的。从字体的书法来看,其笔势灵动,刀法流利。
而相比较,湖南省博物馆藏“飞泉”琴的铭文、篆刻,皆为同时所刻,断纹也没有贯通字体,显然是后刻。三方印章即“玉振”“贞观二年”“金言学士卢讚”,故宫藏琴是双边框,断纹同样也已贯通边框。而湖南藏琴则是单边框填金,线条较为生硬,其书法也不似故宫藏琴那么灵动飞扬,刀法较为刻板。
因此,可以推断的是,湖南省博物馆藏“飞泉”琴的铭印或为复制故宫“飞泉”琴。故宫博物院刘岐荣认为二琴可能都是李伯仁所藏,是他把故宫藏飞泉琴的铭文仿刻于另一琴上,“两琴铭刻是旧刻和新刻的区别”。[68]本人认为这个可能性不大。
图3.北京故宫博物院藏“飞泉”琴琴名[64]68
图4.湖南省博物馆藏“飞泉”琴琴名[66]26
图5.北京故宫博物院藏“飞泉”琴“玉振”印[64]68
图6.湖南省博物馆藏“飞泉”琴“玉振”印[66]26
那么此琴琴铭刻究竟是何人所为呢?笔者认为,晚清民国之际古玩商作伪的可能性是比较大的。李静藏琴的铭刻既然是后人所为,当初“受琴却剑”的神奇传说,或许也正是古玩商为谋取钱财所编造的故事而已。据李伯仁所述,他在得到此琴后,曾让张虎臣代为修理。张虎臣即晚清刻工张笏丞,一名笏臣,原为琉璃厂来薰阁琴馆学徒,司理古琴买卖,并曾师从张瑞山及孙晋斋学琴,亦擅篆刻,后在琉璃厂自设“义之斋”。张虎臣的斫琴和修复古琴的技艺亦相当高超,且精于古琴鉴定,对当时京城各家藏琴都比较熟悉。
在李静请张虎臣修琴时,张虎臣说,这张琴他以前在来薰阁见过,别来已60年了。此琴原为前清刑部某主事所藏,因他不会弹琴,将它和字画一样张挂于墙。假如仅仅是这样,那么,此琴铭刻或为琉璃厂来薰阁琴馆的古玩商按程宽旧藏“飞泉”琴复制于李伯仁所藏“飞泉”琴上。但当李静和张虎臣说“受琴却剑”故事时,张虎臣对这一切显然了然于心,问他:“剑上得无有双龙耶?”李静说:“隐约有之。”虎臣说:“此高阳剑侠之子,父子均万人敌。君幸受琴而却剑,剑非君力所能得者,然其父病果愈,必更以剑至谢君。”果然,到了第二年,壮士挟剑而来,称父已病愈,愿献剑为寿。但李静依旧没有要剑,壮士乃奉剑长揖而去。[58]
写到这里,想必大家都有结论了,此琴到底是谁在做伪?张虎臣精于篆刻,其刻工技艺相当高超,在当时有一定的名气,故这些铭刻或许正是出自于他的手笔。他将“飞泉”铭文复刻于另一张传世老琴上,再编出壮士为父治病而让琴的故事,以此骗取李静百金之助。而唐琴“飞泉”,则在抗战时期兵荒马乱的岁月中,出现于京城的当铺之中,为管平湖弟子程宽所得,后程氏捐献给故宫。
图7.北京故宫博物院藏“飞泉”琴铭文[64]68
图8.湖南省博物馆藏“飞泉”琴铭文[66]26
以上便是两张传世“飞泉”琴的故事和笔者对此的辨析。综上,存世有“飞泉”琴二:
其一是民国时期(1919年前),李静旅居燕京时,从一壮士手中购得“飞泉”琴一床,后李静赠予其女李琬玉。此琴曾被杨宗稷誉为“鸿宝”,但琴名及琴底铭文或为琴工张虎臣从另一床“飞泉”琴复刻,年代待考,现藏湖南省博物馆。
其二是1944年,管平湖弟子程宽在北京古玩商手中购得“飞泉”琴一床,此琴为晚唐雷氏野斫,现藏北京故宫博物院。
不过,湖南省博物馆藏“飞泉”琴的铭文虽系复刻,但制作精良,不失为传世琴中的精品之作。至于李静旧藏腹内“古吴王崑一重修”字,与吴景略旧藏宋“云鹄”琴、龙美术馆藏朱晦翁琴的腹内王崑一重修款相似。王崑一系明代苏州琴家,可知此琴曾在明代由王崑一破腹重修。
(三)“万壑松风”琴
“万壑松风”琴,仲尼式,现藏湖南省博物馆。此琴通长116.7厘米,隐间(有效弦长)108厘米,琴额宽17.6厘米,琴肩宽19.4厘米,琴尾宽14.6厘米。肩在二徽五分处,面桐底梓,龙池、凤沼均为长方形,蚌徽,和田青白玉琴轸,玉质雁足。[66]36-37
关于此琴,李静在《玄楼弦外录》中有详细记载:
夙闻长沙市上有古琴曰“万壑松风”,“万”字上隐约见一“苍”字,盖非始名矣。龙池内刻“赵子昂家藏”五字,遍体细流水断纹,发音苍韵。相传出于安化陶氏,值号千金,余求之五六年不得。己巳除夕,自辽返湘,复搜寻之,以廉值买归,大喜过望。携至燕京,持赠吾师九疑先生,先生却而不受,且命名琴工张虎臣重修之,并为题识池畔。池之左原刻“道光丁亥”四字,右刻“栗里丹冶,陶镕珍玩”八字,皆深藏漆里,必映日光始见,先生误削之。尝谓余曰:“陶公手迹,为吾毁去,殊可惜,宜重刻,以志吾道。”
先生归道山之后四年,其哲嗣乾斋兄渡江南来,复为葺治,形彩斑暎,音弥清越,风气遂仿佛鸣凤矣。既欣神明之后,俯观弥感吾师之不及睹也。详志原始,藉诏后来。
民国二十四年五月李静跋。[28]126
在李静的《玄楼日记》中,关于此琴,也有较为详细的记载:
是日,得赵子昂琴,谋之五六年矣。……池内刻“赵子昂家制”五字,与之百金。二弟习书而事贾,以书法非赵子昂手笔减去十金。货琴者乃重怨余,余亦不能确定其琴之是否赵氏物?就断纹观之,则非唐宋时物,不至此境。琴家固不重元明也。[73]
从上面两段文字可知,李静为了得此琴,前后历时五六年,终于在民国戊辰年(1928)以“廉值”购得,但也花了九十金。此琴龙池内原刻有“赵子昂家制”五字。元代书法家赵孟頫(子昂)善琴,著有《乐原》《琴原》。但此琴是否为赵孟頫遗物?李静当时并没有把握。但其弟已认为书法并非出自赵孟頫,且由此而由百金减了十金,可知此琴并非赵孟頫琴。但李静认为,即使此琴非赵孟頫琴,从断纹来看,它也是唐宋时物。
李静后携琴至京,欲以敬师之礼赠与杨宗稷,但杨氏以为君子不夺人所爱,就谢绝了。此琴原系安化(今湖南益阳)陶镕旧藏,原琴底有“道光丁亥”“栗里丹冶,陶镕珍玩”铭刻,这些铭文在己巳(1929)年被杨宗稷不小心磨去了。为了弥补,杨宗稷写了一段铭文,题于此琴琴背:
己巳八月廿七夜半,梦李君伯仁自沈阳过我,次日奉函送赵子昂家藏“万壑松风”来属审定。余即以梦告,并谓琴佳。嗣得书,云“见怀之情,极于梦寐,神交千里,无阻关山”。琴既佳,请留,破岑寂。然畴昔之夜,实君神来,非我神往。少陵梦太白诗“魂来枫林青,魂返关塞黑”,是也。因纪大略刻于琴阴,仍寄李君,著其爱友爱琴情笃如此。梦后九日识于宣南舞胎仙馆。同社弟杨宗稷。[66]37
在琴底的杨氏铭文之下,另刻有雷渝识文一篇,如下:
图9.李静旧藏“万壑松风”琴,现藏湖南省博物馆[66]36
图10.李静旧藏“万壑松风”琴铭文[66]38
吾友伯仁琴学名海内,竭精力,藏琴尤富。谓此题名下留隶痕,已非始名。……每携以自随,北游花江,南至香海。及丁丑去金陵,琴书彝器丧失过半,惟兹孤桐得相偕归隐于蓉峰下。殆亦士伸所知,女容所悦耳。渝与晨夕过从,风月啸咏,证以断纹音韵,洵可瑰宝,而历劫未毁,得非庆幸。爰为记之,以示不忘。
庚辰六月伏暑,雷渝谨识。[66]37
凤沼下方刻有李静自题铭文:
松雪珍琴,得之亡意。宓妃乍逢,帝姬偶至。花江香海,九丝愔愔。波涌云谲,独可人心。入山既深,松风万壑。仙乎移情,及尔偕乐。庚辰七夕玄楼主人题。[66]37
这两段铭文均刻于1940年。时值抗战期间,李静隐于长沙,常与雷渝相往来。雷渝,字芷潜,一字志潜,桂阳仁义镇田心村人。雷渝年少时聪慧异常,诗文俱佳,曾读于岳麓书院。1907年在最后一次举贡考试中,雷渝考取拔贡,留京任职。宣统三年(1911),桂阳籍官员陈兆葵为京师图书馆(今国家图书馆)行走,举荐雷渝任京师图书馆馆员,期间结识在教育部主管图书、博物馆工作的鲁迅,两人往来颇为频繁。《鲁迅日记》中多有记载,如1913年12月,即录有多次:
四日……晚雷志潜来,名渝,桂阳人,旧图书馆员也。[74]68
十日,无事。晚,雷志潜来。[74]69
二十日,晴。……晚,雷志潜来。[74]70
有次雷渝的同事兼好友王懋鎔(字佐昌)病危,申请回乡,请求解决路费。教育部迟迟未有处理意见,雷渝在给鲁迅的信函中颇有责怪之意,鲁迅颇为不满,言其“今之少年,不明事理,良足闵叹”。后来王懋鎔病逝,教育部给予抚恤金百元:
二十六日,午后收本月俸二百十六元,仍实发九成也。下午雷志潜来函,责不为王佐昌请发旅费,其言甚苛而奇。今之少年,不明事理,良足闵叹。[74]70-71
民国六年(1917)后,雷渝离京,历任贵州贵定县知事,河北清河、湖南江华等县县长。抗战期间,雷渝寄居于桂阳城内,淡泊仕途,醉心学术。他和李静往来正是在这期间,两人“晨夕过从,风月啸咏”。
此琴琴体有龟背、流水、牛毛等多种断纹,然表漆已经重修。琴身两侧有明显的剖腹痕迹,腹内所刻“赵子昂家制”,未必可信。雷渝认为此琴“必宋以前物无疑”,亦属武断。从琴的风格来看,当为宋以后所制。
四、欲碎瑶琴报钟子——李琬玉的情与琴
1927年4月27日,这是百年中国历史上一个血雨腥风的日子。以李大钊为首的20位志士仁人,在北平第一监狱的高墙内,惨死在绞刑架上。跟随李大钊一起就义的还有一位刚从北平美专毕业的青年谭祖尧。
谭祖尧(1902—1927),重庆江津白沙镇人,家境贫寒。1920年考入江津中学,1922年入北京美术专门学校西洋画系。1924年底,谭担任李大钊的秘书,为李大钊提供言论决策的参考。当时的中国,内忧外患,军阀割据,执政的北洋政府难御外敌入侵,各地学潮四起。1926年3月12日,日本军舰进入天津大沽口,并联合英、美等八国向北洋军阀段祺瑞执政府提出撤除津沽防务的所谓“最后通牒”,激起民众愤慨。3月18日,谭祖尧在李大钊带领下,组织民众和学生举行请愿游行,反对北洋政府,抗议八国通牒,由此而遭镇压,这便是震惊中外的“三·一八”惨案。而谭祖尧的未婚妻便是李静的长女李琬玉。
李静有两女,小女李瑈玉,毕业于北平两吉高中学校[17]。1934年考入北京铁路学院学习,1935年11月25日,因要离京,李静为她办理了休学手续[75],获一年肄业证书。李瑈玉后嫁郴州,“文革”中因家庭出身问题屡遭批斗,后得精神疾患去世。①
长女李琬玉,幼承庭训,能诗擅画,后考入北京美术专门学校国画系,以善绘仕女见长,时任北平美专教授的萧厔泉②对她极为赏识。李琬玉幼时即随父亲李静学习古琴,因天资聪颖,不日便颇有领悟。李静便让她改从杨宗稷学琴,琬玉从杨氏学得《潇湘》《流水》等曲,也颇得杨宗稷称赏。其后,李静又亲授《胡笳十八拍》。琬玉学得很快,且能边弹边唱。[76]322
李琬玉和谭祖尧是北平美专的同学,李琬玉是国画系的,谭祖尧是西画系的。李琬玉姿容端庄,清秀优雅,当时同学皆赞赏她似有古女子之风。不仅如此,琬玉也关心时政,为人正直,常给进步刊物《新军》撰稿。据谭祖尧的好友龚灿滨回忆[77]112,一天下午,李琬玉正在画一把扇子,左边是一丛芭蕉,旁边伫立一女子似有所思,右边题诗一首:
碧玉年华初上头,不妨顾影赏风流。闲来独傍芭蕉立,绿透春衫未解愁。[77]112
谭祖尧静静地观看,于是也题诗一首:
莫教年华付白头,横刀跃马足风流。碧天翘首增惆怅,不为家愁为国愁。[77]112
两人可谓一见如故,进而成为恋人。李静虽为国民党海军高级将领,但对革命党亦多有同情,因此,他对女儿的恋爱,并不反对。不过,李静凡事讲求规矩,不许苟简,因此,他让李琬玉和谭祖尧先行订婚,待过礼、下聘之后,再择时举行婚礼。李静还将他珍爱的“飞泉”琴赠与爱女,作为订婚礼物。然而,正当此时,政局骤变,白色恐怖日趋严重。
1927年3月底,在国民党海军部工作的李静,打探到执政的张作霖奉系军阀,即将对革命党人展开搜捕行动,便预先让李琬玉通知躲藏在北京东交民巷苏联使馆内的谭祖尧,快速离开京城,共赴广州。于是,李琬玉携年仅12岁的妹妹李瑈玉一起向使馆奔去。其时,只见使馆外寂无一人,四周也看似平静无事,但当她刚一拍门,伏兵立起。李琬玉姐妹也被捕了。[78]其后,她们和李大钊的妻女囚禁在一起。
李瑈玉因年纪太小,被捕后很快被释放了。李静知事后,便想方设法去营救长女,不日,琬玉也被释放。至4月6日,北京全城戒严,谭祖尧等20人被捕。4月28日上午,李大钊、谭祖尧、吴平地等20人,在京师第一监狱被绞杀。谭祖尧慨然就义之后,龚灿滨和乡人吴清汉出面募款160大洋购置两具棺木,两匹白绸,领出谭祖尧、吴平地遗体,送往北京陶然亭四川义地安葬。[77]114
李琬玉和她母亲到了义地,目睹惨状,痛不欲生,几度昏厥。其后李琬玉因悲伤过度,几近精神失常。一年多以后,1928年的8月23日,年轻聪慧的琬玉便香消玉殒。琬玉病危时,李静因在东北海军任职,不在她身边,琬玉指着父亲所赠与的订婚礼物“飞泉”琴痛哭而亡。待李静赶回,琬玉已永远地闭上了眼睛。悲恸欲绝的李静,挽之云:
望我不归,仕女残图如有泪。指琴而逝,《胡笳》古调失传人。[76]323
李静的好友李信臣,将琬玉的遗画结集出版。杨宗稷见了画册亦不由得睹物思人,深感悲伤,写有《题琬玉女士遗墨》诗:
昙花一现是前因,慧业三生证此身。
才福难兼名亦着,烟霞点燃技通神。
《胡笳》绝调怜家学,潇水湘云更几人。
欲碎瑶琴报钟子,知昔巾帼谢风尘。[76]323
琬玉的归西魂飞,是李静心中永远的伤和痛,每思至此,他常常“泣不能抑”,直如摧肝裂肺一般,又如烙铁置于掌心,一痛到心,然又无力回天。李静常常夜梦琬玉,痛哭而醒。如民国十八年(1929)十一月十六日的深夜,李静梦见有一日本人来家中欲购琬玉的画,家人持一扇画以赠日人。李静拿过扇子一看,只见扇骨刻有一仕女,长身玉立,身着绛色宫袍,似乎不像是琬玉所画。然而,待李静开扇视之,扇面的左角画有一半身美人,倭髻朱衣,眉目天然。此时,李静才发现,这“确为吾女手笔”,然而,“因忆其已死,遽以真迹与外人,岂不可惜?注神思之,不觉痛哭,醒后犹泪涔涔也”[79]。
——————
①彭广业口述。
②萧厔泉(1865—1948),名俊贤,号铁夫,别署天和逸人,斋名净念楼,湖南衡阳人。早年师从释苍崖、沈咏荪学画。应李瑞清聘,曾任教于两江优级师范学堂图画科。后任教于国立北平艺术专科学校,继而担任南京美专国画系主任。晚年寓沪卖画为生。长于山水,兼作花卉。陈师曾、吕风子、姜丹书、张善孖、施南池等著名画家均出其门下。
——————
图11.李琬玉绘,夏寿田题,李举举提供
悲伤的李静,在后来写下了《忆亡女》《哭女琬》《过女儿河哭亡女》等诗文,字字句句,浸透了一位父亲的悲愤哀恸和对爱女的泣血思念,无限的伤怀和凄楚,欲哭无泪的心境,令人动容!如《过女儿河哭亡女》诗云:
吞声死别泪痕多,羌笛又闻出塞歌。
哀草寒沙悲牧马,伤心怕渡女儿河。[80]
结语
1948年9月25日,李静在这个世界留下了最后一篇日记。据说,那以后不久,他在家乡桂阳因突发疾病,悄悄地走了。戎马一生又能诗善琴的李静,把他的“独幽”“飞泉”“万壑松风”“凤皇”“蕉叶”等,都留给了我们。他来不及和这个世界好好地道别,便匆匆地去了另一个世界——和他至爱的琬女,和他慈爱的祖母,和他青梅竹马的夫人邓氏,和他心心相印的师友杨宗稷先生,团聚了。从此,这个世间,不再有他的《胡笳》《秋鸿》《渔歌》之声。一如他《玄楼日记》最后一页所写:
寒泉溅雪,有珮环隐隐,飞度霜月。易水风寒,壮士悲歌,关山万里离别。杨花浩荡空转,又化作云鸿霜鹄……[81]
参考文献:
[1]黄鹤.湘籍琴家李伯仁研究[D].长沙:湖南师范大学,2012.
[2]陈聪景,吕埴.民国琴家李伯仁和他的古琴[J].收藏,2020(4):60-73.
[3]陈叙良.近代湖南著名琴家生平及琴学活动研究[M]//馆藏古琴整理与研究.北京:中华书局,2014.
[4][清]王闿运,[清]汪敩灏.桂阳直隶州志(第卷十八)[M].清同治七年(1868)刻本.
[5][清]李瀚章,裕禄,等.湖南通志(卷一百五十七)[M].清光绪十一年(1885)刻本.
[6][清]李瀚章,裕禄,等.湖南通志(卷一百二十九)[M].清光
绪十一年(1885)刻本.
[7][清]夏寿田.清故拔贡生桂阳李君墓志铭[M].拓本,尹学铭藏.
[8]湖南省地方志编纂委员会编.湖南省志(第三十卷・人物志・下册)[M].长沙:湖南出版社,1995:357-358.
[9]蓉城南门内李氏宗谱・卷十八[M].民国七年(1918)刻本.
[10]李静.玄楼日记(光绪三十年五月一日)[M].未刊稿本,湖南省图书馆藏.
[11]李静.玄楼日记(光绪三十年五月二日)[M].未刊稿本,湖南省图书馆藏.
[12]李静.玄楼日记(光绪三十年五月六日)[M].未刊稿本,湖南省图书馆藏.
[13]李静.玄楼日记(光绪三十一年六月)[M].未刊稿本,湖南省图书馆藏.
[14]蓉城南门内李氏宗谱・卷一[M].民国七年(1918)刻本.
[15]李毓麟.中日海战史[J].海军(日本海军军令部),1909(2).
[16]李静.玄楼日记(民国元年十月二十九日)[M].未刊稿本,湖南省图书馆藏.
[17][清]夏寿田.清故拔贡生桂阳李君墓志铭[M].拓本,尹学铭藏.
[18]玄楼.现代国防与海军[J].海事(天津),1928,2(4):1-3.
[19]玄楼.东北海军江防舰队同江拒俄战事详志[N].益世报(天津版),1929-11-03(3).
[20]玄楼.历史上世界列国兴亡之海军观[J].海事(天津),1929,3(1):5-12.
[21]玄楼.潜窥镜[J].海事(天津),1929,3(4):63-66.
[22]玄楼.伦敦海军会议内容及其成绩表解[J].海事(天津),1930,3(9):95-102.
[23]玄楼.美国人对于大战舰之两极端论[J].海事(天津),1931,5(1):45-47.
[24]玄楼.海军御侮之短见[J].海事(天津),1932,6(3):5-8.
[25]玄楼.论美国太平洋方面之海军根据地[J].海事(天津),1932,5(9):5-8.
[26]玄楼.西太平洋霸权论[N].大公报(天津),1932-02-19(4).
[27]李静.玄楼日记(民国三十二年三月二十六日)[M].未刊稿本,湖南省图书馆藏.
[28]李静,撰,贺美华,整理.李静《玄楼弦外录》节选[J].湘学研究,2020(1).
[29]今虞琴社.琴人问讯录[M]//今虞——古琴研究之专刊.今虞琴社,1937.
[30]杨宗稷.杨氏琴学丛书(湘湖文库)[M].长沙:湖南教育出版社,2007.
[31]李玄楼.九疑山人杨时百先生葬事记[N].大公报(天津),1932-02-13(09).
[32]李静.玄楼日记(民国十八年十月一日)[M].未刊稿本,湖南省图书馆藏.
[33]李静.玄楼日记(民国十八年九月二日)[M].未刊稿本,湖南省图书馆藏.
[34]李静.玄楼日记(民国十八年九月十三日)[M].未刊稿本,湖南省图书馆藏.
[35]李静.玄楼日记(民国十八年十月十二日)[M].未刊稿本,湖南省图书馆藏.
32民国琴家李静琴事探微——兼及两张传世“飞泉”琴的考辨
[36]李静.玄楼日记(民国十八年十月七日)[M].未刊稿本,湖南省图书馆藏.
[37]李静.玄楼日记(民国十八年十月十日)[M].未刊稿本,湖南省图书馆藏.
[38]李静.玄楼日记(民国十八年十月十一日)[M].未刊稿本,湖南省图书馆藏.
[39]李静.玄楼日记(民国十八年十月二十八日)[M].未刊稿本,湖南省图书馆藏.
[40]李静.玄楼日记(民国十八年十月三日)[M].未刊稿本,湖南省图书馆藏.
[41]李静.玄楼日记(民国二十年十月二十八日)[M].未刊稿本,湖南省图书馆藏.
[42]李静.玄楼日记(民国三十年十一月十五日)[M].未刊稿本,湖南省图书馆藏.
[43]李静.玄楼日记(民国三十年十一月十八日)[M].未刊稿本,湖南省图书馆藏.
[44]李静.闻北海开第六集琴会赠九疑山人(乙丑)[M]//玄楼弦外录.未刊稿本,湖南省图书馆藏.
[45]李静.九疑山人自北京和诗一首[M]//玄楼弦外录.未刊稿本,湖南省图书馆藏.
[46]李静.爱晚亭琴集赠南熏愔愔诸友[M]//今虞——古琴研究之专刊.今虞琴社,1937:309.
[47]李静.玄楼日记(民国十八年二月五日)[M].未刊稿本,湖南省图书馆藏.
[48]李静.玄楼日记(民国十八年二月十三日)[M].未刊稿本,湖南省图书馆藏.
[49]李静.玄楼日记(民国十九年十月十六日)[M].未刊稿本,湖南省图书馆藏.
[50]李静.玄楼日记(民国二十年八月二日)[M].未刊稿本,湖南省图书馆藏.
[51]李静.玄楼日记(民国二十年八月十日)[M].未刊稿本,湖南省图书馆藏.
[52]玄楼.柬今虞琴社[M]//今虞——古琴研究之专刊.今虞琴社,1937:306.
[53]今虞琴社.谢玄楼主人[M]//今虞——古琴研究之专刊.今虞琴社,1937:306.
[54]李静.玄楼日记(民国三十二年三月三日至九日)[M].未刊稿本,湖南省图书馆藏.
[55]李静.玄楼日记(民国三十二年七月二十日至二十六日)[M].未刊稿本,湖南省图书馆藏.
[56]李静.玄楼日记(民国三十二年十二月三十日)[M].未刊稿本,湖南省图书馆藏.
[57]李静.玄楼日记(民国三十三年一月二十七日)[M].未刊稿本,湖南省图书馆藏.
[58]李伯仁.玄楼弦外录[M]//今虞——古琴研究之专刊.今虞琴社,1937:321.
[59][清]王夫之.恺六种凤仙花盈亩聊题长句[M]//王船山诗文集.北京:中华书局,1962:162.
[60][清]王夫之.拟古诗十九首[M]//王船山诗文集.北京:中华书局,1962:193.
[61]郑珉中.“飞泉”琴的流传[J].紫禁城,1990(2):18-19.
[62]郑珉中.论唐琴的特点及其真伪问题[J].故宫博物院院刊,1985(3).
[63]郑珉中.漫谈中国古琴珍萃中的唐琴(下)[J].收藏家,2001(7):13-14.
[64]郑珉中.故宫古琴[M].北京:紫禁城出版社,2006:64.
[65]中国艺术研究院音乐研究所,北京古琴研究会编.中国古琴珍萃[M].北京:文化艺术出版社,2015:274.
[66]陈建民.馆藏古琴整理与研究[M].北京:中华书局,2014.
[67]李美燕.湖南省博物馆藏古琴之考辨与研究[M]//陈建民.馆藏古琴整理与研究.北京:中华书局,2014.
[68]刘岐荣.唐琴与两张“飞泉”琴铭刻之辨识[J].故宫学刊,2014(2):53.
[69]王宜飞,孙嵩.再论“飞泉”琴的流传[J].长江文明,2022(1).
[70]古琴征访录[M]//今虞琴刊.今虞琴社,1937:275;李静.玄楼弦外录·飞泉[M]//今虞琴刊.今虞琴社,1937:321.
[71]今虞琴社.今虞——古琴研究之专刊[M].今虞琴社,1937:275.
[72]李静.玄楼日记(民国三十三年一月二十五日)[M].未刊稿本,湖南省图书馆藏.
[73]李静.玄楼日记(民国十八年二月八日)[M].未刊稿本,湖南省图书馆藏.
[74]鲁迅,陈漱渝,王锡荣,肖振鸣.日记全编(上)[M].广州:广东人民出版社,2019.
[75]公牍:复学生家长李伯仁函(十一月二十五日)[J].铁路学院月刊,1935(28):4.
[76]玄楼.忆亡女[M]//今虞——古琴研究之专刊.今虞琴社,1937.
[77]龚灿滨.谭祖尧烈士殉难始末[M]//四川文史资料(第28辑).成都:四川人民出版社,1983.
[78]朱近之.谭祖尧烈士生平概略[M]//四川文史资料(第28辑).成都:四川人民出版社,1983:110.
[79]李静.玄楼日记(民国十八年十一月十六日)[M].未刊稿本,湖南省图书馆藏.
[80]李静.玄楼弦外录[M].未刊稿本,湖南省图书馆藏.
[81]李静.玄楼日记(民国三十七年九月二十五日)[M].未刊稿本,湖南省图书馆藏.













