2023年中国弓弦艺术节
由天津音乐学院和中国戏曲学院主办的2023中国弓弦艺术节即将启幕!作为中国民族弓弦乐优秀表演艺术的传承与发展的载体,2023中国弓弦艺术节以“华韵金声 赓续创新”为主题,聚焦民族专业人才培养领域的艺术教育与实践,围绕“戏乐共生·光辉共荣”的主旨,搭建校际合作交流的平台,打造一系列内容丰富、形式多样、特色鲜明的学术活动,推出纪念我国杰出的民间音乐家华彦钧先生诞辰130周年、民族音乐作曲家刘文金先生逝世10周年系列音乐会、专题讲座、研讨会、教学公开课及沉浸式研学活动,深入探讨胡琴艺术表演及人才培养教学的经验与理念,为中国传统优秀艺术与文化的传承创新注入新的活力。
天津音乐学院活动安排
中国弓弦艺术节
——第六届三院校板胡教学交流音乐会


时间:2023年12月10日晚19:30
地点:天津音乐学院音乐厅
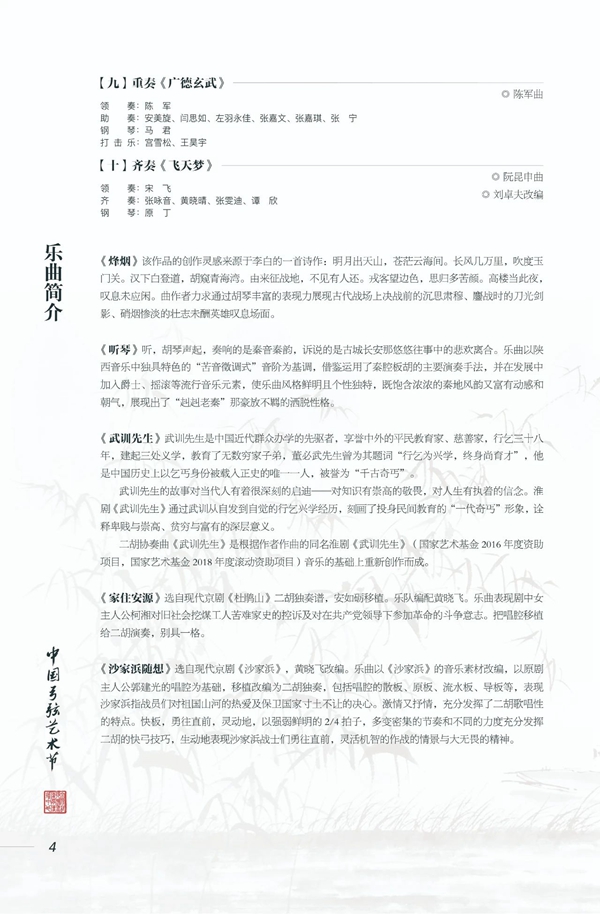
音乐会主创







节目单



演员介绍





天津音乐学院与中国戏曲学院联学共建签约仪式、《对话金钟——名家新秀面对面》讲座

时间:2023年12月11日下午14:00
地点:天津音乐学院音乐厅
主讲:中国戏曲学院副院长宋飞、天津音乐学院民乐系主任陈军、第十四届中国音乐金钟奖获得者章海玥和谭欣
中国弓弦艺术节闭幕音乐会——
“金钟之声”新人新作二胡专场音乐会

时间:2023年12月12日晚19:30
地点:天津音乐学院音乐厅
节目单及演员介绍










《寓刚健于沧桑之中,行遒劲于柔美之内——华彦钧二胡曲的意境内涵与技法风格》名家讲座

时间:2023年12月13日上午9:30
地点:天津音乐学院音乐厅
主讲:武汉音乐学院原院长 胡志平
2023年中国弓弦艺术节即将启幕!
华韵金声 赓续创新
戏乐共生 光辉共荣
敬请期待!
FROM:天津音乐学院
