榴花令
林怡教授古筝教学音乐会
五月初夏,是一个令人神往的季节。在这个季节里,大地回复了它的生机,万物重新焕发出生命力。五月的天空湛蓝,阳光明媚,微风拂面,让人感受到无限的舒适和美好。
十二花令中,五月的花令是石榴花,五月又称“榴月”。花语寓意着无私付出,成熟美丽,幸福美满。同时她也象征着驱瘟避疫。”榴花红似火,火红似朱砂“,朱砂色有驱邪之称,民间也有“榴花攘瘟剪五毒”之说。
我们这次的音乐会也是疫情三年之后的第一场林怡老师教学音乐会,就以此命名吧。

导师介绍

[ 林怡 ]
四川音乐学院民乐系古筝专业教授,重合奏教研室主任,硕士研究生导师。中国音协古筝学会理事,中国民管会古筝学会理事,成都古筝学会副会长。悦鸣八音室内乐团艺术总监。
自幼随著名演奏家龙德君老师习筝,后考入川音师从李珂教授,作曲师从石晓涛教授。是川音首个古筝作曲双专业学生,也是川音首位古筝专业硕士研究生。所教学生多次在全国,省,市级各类比赛中获奖。四川省业余考级评委,全国民族器乐演奏艺术水平考试考官。
发表有筝独奏曲《思秋赋》,筝重奏《酒殇》,《对弈》,筝与钢琴《悼婉容词》等作品。2013年5月出版《林《艺怡筝乐作品集》曲谱及CD。发表有《四川当代筝乐创作现状与研究》、术院校古筝专业规范化教学的思考》、《读谱法在古筝专业教学中的应用与意义》等多篇学术论文。主持多个省级重点科研课题及学科建设项目。担任民乐系本科及研究生室内乐课程教学,并于2014年创建悦鸣八音室内乐团,带领乐团参与和举办数十场专场音乐会,广受好评。长期致力于古筝及民族室内乐教学和创作。
钢琴艺术指导

参演同学



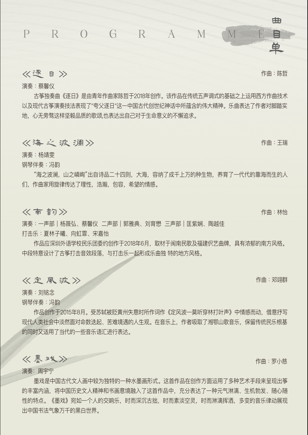
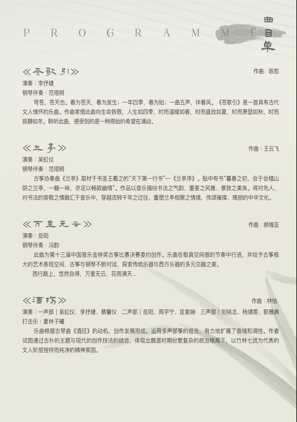
曲目单


初夏的夜晚,是一种特别的宁静。凉爽的夜风吹拂着脸庞,星星点点的天空让人感到无限的宁静和安逸。在这个五月榴花季节里,让我们放下烦恼和忧虑,走进音乐厅,静静聆听这场音乐会,享受着这份宁静和美好。
演出信息
"榴花令”林怡教授古筝教学音乐会
演出时间:2023年5月25日周四 19:30
演出地址:四川音乐学院星海音乐厅
少量内部观摩票提供预定
5元/张
订票方式(任选其一)
①在线购买
②校区现场购买
悦鸣国艺(新谷校区):成都市高新区府城大道西段399号天府新谷8栋2单元5层505室 T:028-61394466
悦鸣国艺(双林校区):成都市成华区经华北路107号福兴商厦6楼602室 T:028-86139983
五月榴花照眼明 枝间时见子初成
2023.5.25|19:30|星海音乐厅
榴月时令已至
诚邀各位老师同学与我们共度此次音乐之旅~
