第三届“浙乐少年”培养计划
暨2026浙江省柳琴、三弦、阮展演
弹拨乐在中国民乐中占据着举足轻重的地位,柳琴、三弦、阮则是其中不可或缺的重要组成部分。
从柳琴《江月琴声》的深邃意境,三弦《风雨铁马》的庄严肃穆,到中阮《丝路驼铃》的西域风情……琴弦里藏的是悠久文脉,指尖下流淌的是时代新声。
在这充满生机与诗意的季节,第三届“浙乐少年”培养计划暨2026浙江省柳琴、三弦、阮展演,即将拉开帷幕!
为深入推动青少年音乐美育教育高质量发展,持续提升青少年文化素养与审美能力,集中展示浙江省音乐美育教育发展成果,浙江省音乐家协会考级委员会在浙江省音乐家协会指导下,联合省音协柳琴、三弦、中阮专业委员会,共同开展第三届 “浙乐少年” 培养计划暨 2026浙江省柳琴、三弦、阮展演活动,为青少年搭建专业的音乐学习、交流与展示平台,发掘培养优秀青少年音乐人才,为浙江省文艺事业发展储备新生力量。
组织架构
指导单位
浙江省音乐家协会
主办单位
浙江省音乐家协会柳琴、三弦、中阮专业委员会
浙江省音乐家协会音乐考级委员会
浙江联文文化艺术有限公司
展演评委会
顾问
翁持更 黄于群
主任
贾真珍
副主任
吴时佳 王彬 梅鹏程 祝杭红 陈京京 张晟 洪莺 陈丽娟 赵丽
秘书处
史烨佳 金雨晨 张梦璐 谢舒莹 舒欣雨 李苏瑶
活动形式
本届展演原则上由现场展演、专场音乐会、原创作品征集评选、优秀原创作品音乐会、教学研讨会和总展演六大板块组成。
现场展演:在招募期间,选手可自行扫码报名,或联系所在的省音协考级承办单位报名参加现场展演。评委会将从省音协专家库随机抽取专家形成评委组,完成专场音乐会的优秀节目遴选工作。
专场音乐会:由现场展演遴选出的优秀节目联袂呈现,音乐会现场为全体展演选手颁发荣誉证书。
原创作品征集评选:在征集期间,选手可通过线上报送的方式投递原创作品,由评委会组织专家完成作品评选工作,优秀作品将获得相应荣誉并有机会登上优秀原创作品音乐会进行展示。
优秀原创作品音乐会:由本次征集评选出的优秀原创作品组成专场展演,为其提供专业展示平台,推动柳琴、三弦、阮新作品创作与推广。
教学研讨会:展演期间将举办“浙乐少年”柳琴、三弦、阮美育教学研讨会,为行业专家、学者及优秀音乐教育工作者搭建学术交流、经验分享与教学研讨的平台。
总展演:评委会将从各专场音乐会中遴选出优秀节目参加“浙乐少年”培养计划总展演。
活动内容
01专业设置
按乐器分为柳琴、三弦、阮三个专业。阮专业含高音阮、小阮、中阮、大阮,参选均可使用。
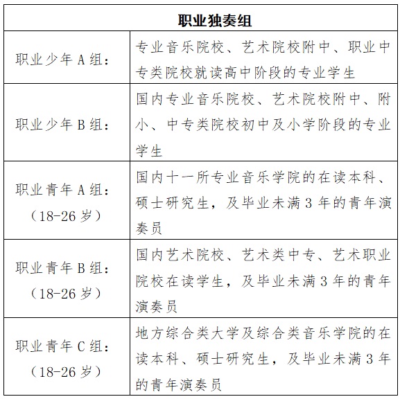
02组别设置
展演采用现场演奏与线上原创作品征集双形式开展,所有展演作品均要求思想健康向上、主题积极鲜明,能充分展现展演者(创作者)的专业素养与艺术风采。
1.现场演奏




注:重(合)奏组合按队内年龄最大者所在组别划分。
组别说明
非职业组:面向非艺术专业类学校在读学生及音乐爱好者,不得兼报职业组。
职业组:面向专业音乐院校、艺术院校附中、音乐学院等艺术类专业在读学生及毕业生,不得兼报非职业组。
参演(选)者须按本人实际年龄、学历及专业身份如实填报组别,严禁跨组、虚报参演(选),一经查实,组委会有权取消参演(选)资格及成绩。
2.线上原创作品征集
以线上报送作品的形式开展,仅限柳琴、三弦、阮相关原创作品,分为独奏作品、重(合)奏作品两类,适配本次展演专业设置要求。

04荣誉设置
现场演奏:
评委会将以组别为单位,遴选出优秀节目,表演者将根据分数高低获得“金星”“银星”“铜星”称号,并颁发相应的荣誉证书;其他选手获得“新星”称号,并颁发相应的荣誉证书予以鼓励;各组别“金星”称号获得者的指导老师,颁发“优秀指导老师”荣誉证书;对展演活动做出突出贡献的单位、机构,颁发“优秀组织单位”证书。
线上原创作品征集:
将由作曲、指挥、演奏专家组成评审组匿名评审,作品将根据分数高低获得“最佳原创作品”“优秀原创作品”“入围原创作品”称号,颁发相应的荣誉证书,并有机会登上优秀原创作品音乐会进行展示。
报名相关事项
关于展演的具体时间地点、报名开启时间、渠道及相关细则,后续将通过以下公众号发布详细推文,敬请关注:• 浙江省小文艺家
• 浙乐少年
• 柳琴三弦中阮音乐家
如有相关问题,可咨询——
电话:0571-87785221
微信:
柳琴的清脆、阮的醇厚、三弦的爽利,正等待一双双年轻的手去唤醒。让我们在浙江相聚,用琴声描绘山河,用技艺定义青春。


