让梦想一鸣惊人
首届“楚汉杯”湖北琵琶艺术展演
国乐奇旅,我在等你
展 演 宗 旨
首届“楚汉杯”湖北琵琶艺术展演正式启动,此次展演旨在弘扬我国优秀民族音乐与传统文化,发掘培养更多音乐艺术演奏人才。
“楚汉杯”琵琶展演组委会、乐通天下中国民族器乐艺术展演组委会,携手天下琴友,以专业引导琵琶发展,以科技赋能民族音乐传播,展现国乐传承者风采,共同开创全新琵琶云展演艺术节模式,打造云端琵琶盛会。
将 获 得
❖参演作品将在专业国乐媒体【乐通天下】全平台传播,一鸣惊人
❖“中国琵琶中阮柳琴名师评委团”将对每位选手进行【专属一对一点评指导】
❖海量选手作品展播、经典音乐会、名师精品讲座,直通学习互动交流之旅
❖获得个人专属页并长期留存传播
❖获奖选手获得对应奖品及组委会媒体全网宣传
❖全程手机端一键参演,方便快捷安全
核 心 要 点
❖全新云展演艺术节模式
此次艺术展演将全程在“乐通天下”云展演小程序上进行传播,参演条件不受限、区域覆盖面广、流程简单高效、线上线下强互动、内容丰富多样;展演全程公开透明,过程更安全、更便捷、更高效 、更具影响力;每位选手都拥有专属主页,选手之间可互相观摩学习交流,更有中国琵琶中阮柳琴名师评委团【专属一对一点评指导】并可长期回放传播;每一位参演者及亲友老师都可在“乐通天下”媒体矩阵全程观看参与互动,见证成长。
❖高效传播,影响力持久
乐通天下迄今已圆满完成近 300 多场高品质音乐会/公益讲座/艺术展演直播/展播,广受国内外国乐从业者/爱好者好评。通过乐通天下公众号、视频号等媒体矩阵进行全网直播观看人次达5000W+,平台注册用户100W+,微信服务号关注用户10W+,覆盖国内外中国民族音乐兴趣用户。自有用户基础、新闻+视频行业媒体矩阵及成熟的线上艺术展演活动运营能力,通过乐通天下公众号、视频号全网直播,聚焦每一位参演选手的作品展播呈现,带来更高效、更广泛、更具影响力的传播。
❖专场音乐会+名家精品讲座
展演期间将持续推出海量选手作品展播、优秀选手音乐会、名家名曲音乐会,更有名家精品讲座,干货满满共享权威教育资源,助力提升参演选手专业水平站上更大舞台,演绎更出彩。
活 动 章 程
壹
活动组织机构
主办方
“楚汉杯”琵琶展演组委会
乐通天下中国民族器乐艺术展演组委会
协办方
湖北省音乐家协会琵琶学会
湖北省音乐家协会琵琶学会(襄阳)
湖北省音乐家协会琵琶学会(宜昌)
湖北省音乐家协会琵琶学会(黄冈)
湖北省音乐家协会琵琶学会(十堰)
湖北省音乐家协会琵琶学会(荆州)
支持单位
湖南省民族管弦乐协会琵琶专业委员会
贵州省琵琶学会
湖北艺术职业学院
武汉歌舞剧院
武汉邮政艺术团
中南民族大学音乐舞蹈学院
湖北文理学院
三峡大学艺术学院
黄冈师范学院音乐与戏剧学院
湖北师范大学音乐学院
长江大学艺术学院
湖北工程学院音乐学院
北京曹卫东琵琶工作室
❖
直播平台:
公众号
扫码关注
视频号
扫码关注
贰
展演委员会
叁
展演日程
*具体详情安排以组委会最终公布为准
肆
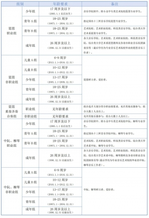
展演分组
❖
分组说明
1) 本届“楚汉杯”湖北琵琶艺术展演欢迎职业和非职业研习者、爱好者报名参加;
2) 已被专业院校及其附属学校录取的选手不能报名非职业组参演;
3) 重奏齐奏合奏组在初评和复评组合名称必须一致,复评参演人员变动不得超过三分之一,否则记为弃权。
伍
参演曲目说明
❖
各组别参演曲目要求
❖
选曲说明
1) 所有组别(含琵琶职业组,琵琶非职业组,中阮、柳琴组职业组,中阮、柳琴非职业组)初评、复评可自由选择曲目,其中复评所选曲目不得与初评同曲;
2) 所有自选曲目鼓励选择2000年以后出版的作品及原创作品。原创新作品可适当加分。
❖
参演曲目时长说明
1) 参演曲目必须完整且背谱演奏;
2) 独奏组初评参演曲目时长不超过8分钟,复评参演曲目时长不超过15分钟;
3) 重奏齐奏合奏组初评、复评参演曲目时长不得超过15分钟。
陆
奖项设置
❖
选手奖项
1) 本次初评设特等奖、一等奖、二等奖、三等奖,奖品形式为获奖证书;
2) 初评获特等奖、一等奖、二等奖的选手晋级复评;
3) 本次复评设金奖、银奖、铜奖,其中独奏组金奖奖品形式为获奖证书+奖杯;独奏组银奖、铜奖奖品形式为获奖证书+奖牌;重奏齐奏合奏组奖品形式为团队获得获奖证书+奖杯,个人获得获奖证书+奖牌。
4)各组别金奖含指定奖品,详情见上图。
❖
优秀指导教师奖
展演主办方将对复评荣获金奖、银奖选手的指导教师或有多名选手晋级复评的指导教师颁发“优秀指导教师奖”证书及奖杯。
❖
优秀组织机构奖
展演主办方将对复评荣获金奖、银奖选手的组织机构或有多名选手晋级复评的组织机构颁发“优秀组织奖”。
❖
获奖选手线上音乐会展播
本次展演产生的各组别优秀获奖选手受邀参演《首届楚汉杯湖北琵琶艺术展演获奖选手线上音乐会》,乐通天下会对整场音乐会及所有参演选手进行全网宣传。
柒
展演费用
❖
初评展演收费标准
1) 独奏组350元/人;
2) 重奏/齐奏/合奏组180元/人。
❖
复评展演收费标准
1) 独奏组480元/人;
2) 重奏/齐奏/合奏组220元/人。
❖
展演报名收费说明
1) 独奏/重奏齐奏合奏参演选手缴纳报名费含制作费,制作费包含:获奖证书或奖牌或奖杯;
2) 重奏齐奏合奏组参演选手报名费总额=团体报名费单价×团体人数。








